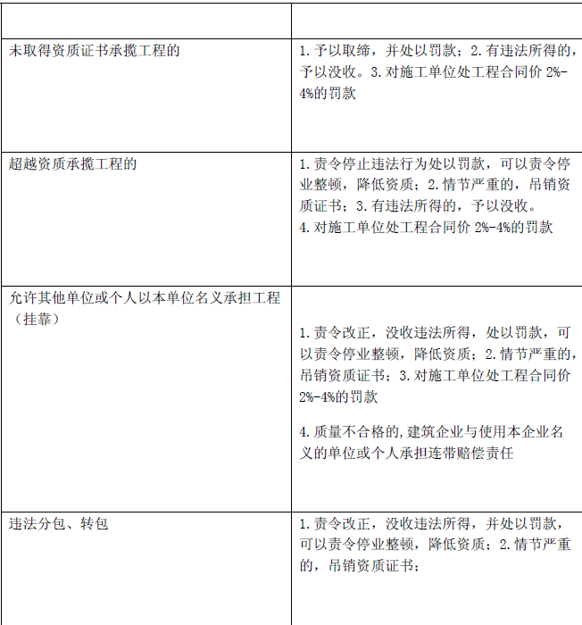
关于施工企业违法行为应承担法律责任的说法,正确的是( )A.超越本单位资质等级承揽工程的,责令停止违法行为并降低资质等级 B.将承包的工程转包的,责令...

作者: rantiku 人气: - 评论: 0
问题 关于施工企业违法行为应承担法律责任的说法,正确的是( )
选项 A.超越本单位资质等级承揽工程的,责令停止违法行为并降低资质等级 B.将承包的工程转包的,责令改正并没收违法所得 C.未取得资质证书承揽工程的,予以取缔,并处罚款;有违法所得的,予以没收 D.允许他人以本企业名义承揽工程的,没收违法所得并处以罚款和吊销资质证书
答案 C
解析 违法行为应承担的责任: 1.责令停止违法行为(责令改正),没收违法所得,并处以罚款;可以责令停业整顿,降低资质(有点严重); 2.情节严重的,吊销资质证书; 3.构成犯罪的,追究刑事责任。

猜你喜欢

发表评论
更多 网友评论0 条评论)
暂无评论

访问排行

Copyright © 2012-2014 恰考网 Inc. 保留所有权利。 Powered by tikuer.com

页面耗时0.0505秒, 内存占用1.03 MB, Cache:redis,访问数据库20次