某建筑施工企业为承揽一个建设工程项目而编制投标文件。在投标文件中针对该项目特点绘制了项目的组织结构图,这个图反映了项目经理和相关工作部门或主管人员之间的某...

作者: rantiku 人气: - 评论: 0
问题 某建筑施工企业为承揽一个建设工程项目而编制投标文件。在投标文件中针对该项目特点绘制了项目的组织结构图,这个图反映了项目经理和相关工作部门或主管人员之间的某种关系,这种关系是()
选项 A.劳务关系 B.任务关系 C.业务关系 D.组织关系
答案 D
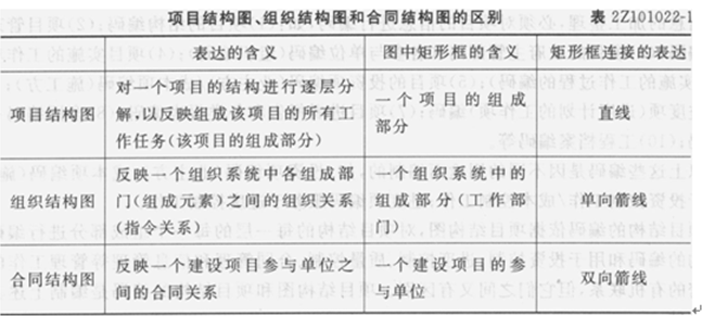
解析 新版教材P15。组织结构图是一个重要的组织工具,反映一个组织系统中各组成部门(组成元素)之间的组织关系(指令关系)。组织论的三个重要的组织工具——项目结构图、组织结构图和合同结构图(图22101022—2)的区别如表2Z101022—1所示。

猜你喜欢

发表评论
更多 网友评论0 条评论)
暂无评论

访问排行

Copyright © 2012-2014 恰考网 Inc. 保留所有权利。 Powered by tikuer.com

页面耗时0.0665秒, 内存占用1.03 MB, Cache:redis,访问数据库19次