矩阵组织结构如右图所示,这种组织结构的最高指挥者(m)下设纵向(Xi)和横向(Yj)两种不同类型的工作部门。其中每一项纵向和横向交汇的工作担当者gji与右...

作者: rantiku 人气: - 评论: 0
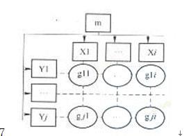
问题 矩阵组织结构如右图所示,这种组织结构的最高指挥者(m)下设纵向(Xi)和横向(Yj)两种不同类型的工作部门。其中每一项纵向和横向交汇的工作担当者gji与右图所显示的工作部门之间指令关系正确情况下是()。
选项 A.gji从Xi和Yj处接受指令 B.gji只接受Yj的指令 C.gji只接受Xi的指令 D.gji从m处接受指令
答案 A
解析 新版教材P15-16中对矩阵的结构模式做了明确的说明:最高指挥者和下设纵向和横向两个工作部门。所以本题答案是A

猜你喜欢

发表评论
更多 网友评论0 条评论)
暂无评论

访问排行

Copyright © 2012-2014 恰考网 Inc. 保留所有权利。 Powered by tikuer.com

页面耗时0.0589秒, 内存占用1.03 MB, Cache:redis,访问数据库18次