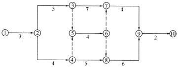
某建设工程施工进度计划如下图所示(时间单位:天),则该进度计划的计算工期是()天。A:20 B:23 C:21 D:25

作者: rantiku 人气: - 评论: 0
问题 某建设工程施工进度计划如下图所示(时间单位:天),则该进度计划的计算工期是()天。
选项 A:20 B:23 C:21 D:25
答案 C
解析 计算工期是根据网络计划时间参数计算出来的工期。本题中,该建设工程施工进度计划的关键路线为:①、②、③、⑦、⑨、⑩。总工期为21天。

猜你喜欢

发表评论
更多 网友评论0 条评论)
暂无评论

访问排行

Copyright © 2012-2014 恰考网 Inc. 保留所有权利。 Powered by tikuer.com

页面耗时0.0427秒, 内存占用1.03 MB, Cache:redis,访问数据库19次