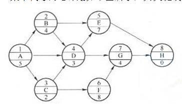
某单代号网络计划如下图所示,其关键线路为()。 A.1-2-4-5-8 B.1-2-5-8 C.1-3-4-5-8 D.1-3-4-7-8...

作者: rantiku 人气: - 评论: 0
问题 某单代号网络计划如下图所示,其关键线路为()。
选项 A.1-2-4-5-8 B.1-2-5-8 C.1-3-4-5-8 D.1-3-4-7-8 E.1-3-6-7-8
答案 AE
解析 在所列各选项中,线路长度分别为19,16,17,14,19天,故A、E选项所列线路持续时间最长,1-2-4-5-8和1-3-6-7-8为关键线路。故选项A、E正确。

猜你喜欢

发表评论
更多 网友评论0 条评论)
暂无评论

访问排行

Copyright © 2012-2014 恰考网 Inc. 保留所有权利。 Powered by tikuer.com

页面耗时0.0506秒, 内存占用1.03 MB, Cache:redis,访问数据库13次