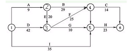
某双代号网络计划如下图所示。由于恶劣天气原因,工作A施工时间延误40天,则会影响施工工期(  )天。 A.0 B.6 C.11 D.27

作者: rantiku 人气: - 评论: 0
问题 某双代号网络计划如下图所示。由于恶劣天气原因,工作A施工时间延误40天,则会影响施工工期(  )天。
选项 A.0 B.6 C.11 D.27
答案 D
解析 新版教材P138-139该双代号网络计划关键线路为1-3-4-5-6,总工期为90天。 延期后的网络图为: 所以延误后的工期为117-90=27

猜你喜欢

发表评论
更多 网友评论0 条评论)
暂无评论

访问排行

Copyright © 2012-2014 恰考网 Inc. 保留所有权利。 Powered by tikuer.com

页面耗时0.0378秒, 内存占用1.03 MB, Cache:redis,访问数据库17次