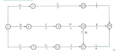
某公路工程项目合同工期为18个月。施工合同签订以后,施工单位编制了一份初始网络计划,如下图所示。 由于该工程施工工艺的要求。计划中工作C、工作H...

作者: rantiku 人气: - 评论: 0
问题 某公路工程项目合同工期为18个月。施工合同签订以后,施工单位编制了一份初始网络计划,如下图所示。 由于该工程施工工艺的要求。计划中工作C、工作H和工作J需共用一台起重施工机械,为此需要对初始网络计划做调整。 问题: 1.请绘出调整后的网络进度计划图。 2.如果各项工作均按最早开始时间安排,起重机械在现场闲置多长时间?为减少机械闲置,工作C应如何安排? 3.该计划执行3个月后,施工单位接到业主的设计变更,要求增加一项新工作D,安排在工作
选项 A完成之后开始,在工作E开始之前完成。请问设计变更应该履行哪些手续? 4.工作G完成后,由于业主变更施工图纸,使工作Ⅰ停工待图0.5个月,如果业主要求按合同工期完工,施工单位可向业主索赔赶工费多少万元(已知工作Ⅰ赶工费每月12.5万元)?说明理由。
答案
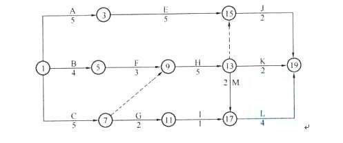
解析 1.调整后的网络进度计划如下图所示。 2.①工作C与工作H之间机械闲置2个月,工作H与工作J之间机械不闲置,故机械共闲置2个月。 ②如果工作C最早开始时间推迟2个月,则机械无闲置。 3.公路工程设计变更分为重大设计变更、较大设计变更和一般设计变更。 公路工程重大、较大设计变更实行审批制。经批准的设计变更一般不得再次变更。 公路工程勘察设计、施工及监理等单位可以向项目法人提出公路工程设计变更的建议。设计变更的建议应当以书面形式提出,并应当注明变更理由。重要工程部位及较大问题的变更必须由建设单位、设计和施工单位三方进行洽商,由设计单位修改,向施工单位签发“设计变更通知单”方为有效。 4.业主不应支付赶工费。因为不需要赶工,也能按合同期完工(或因不影响总工期,或拖延时间在总时差范围内)。 1.此题考查双代号网络计划中虚工作的运用。虚工作起到联系、断开、区分三个作用。案例背景中由于该工程施工工艺的要求计划中工作C、工作H和工作J需共用一台起重施工机械,也就意味着工作H只有在工作C结束后才能开始,工作J只有在工作H结束后才能开始。为了正确表达工作C、工作H和工作J之间的这种联系的逻辑关系,需要引入虚工作,运用虚工作的联系功能解决问题。 虚工作是双代号网络计划中最为重要的考点,虚工作起到联系、断开、区分三个作用,考生需要灵活运用虚工作的三个作用,做到融会贯通。 2.如果各项工作均按最早开始时间安排,工作C第5个月即可完成,工作F第7个月可以完成。由于工作H的紧前工作是工作C和工作F,只有等到工作F完成后工作H才能开始,因此需要工作C第5个月完成后,等待两个月即机械闲置2个月,工作H开始。工作J的紧前工作是工作H和工作E,工作E第10个月能够完成,工作H第12月能够完成,因此工作H完成后立马可以进行工作J,即工作H与工作J之间机械不闲置。各项工作均按最早开始时间安排,工作C过程中机械需要闲置2个月。由于工作C的自由时差为2个月,可以利用2个月的自由时差安排,如果工作C最早开始时间推迟2个月,则机械无闲置。 此题考查自由时差的运用,通过利用自由时差对资源供应进行调整,尽量减小设备闲置。 3.此题考查设计变更履行的手续。公路工程设计变更分为重大设计变更、较大设计变更和一般设计变更。公路工程重大、较大设计变更实行审批制。经批准的设计变更一般不得再次变更。公路工程勘察设计、施工及监理等单位可以向项目法人提出公路工程设计变更的建议。设计变更的建议应当以书面形式提出,并应当注明变更理由。重要工程部位及较大问题的变更必须由建设单位、设计和施工单位三方进行洽商,由设计单位修改,向施工单位签发“设计变更通知单”方为有效。 设计变更是工程施工的实际工作中经常碰到的问题。对设计变更应该履行的手续需要考生重点掌握。 4.此题考查总时差的运用。工作Ⅰ处于非关键线路上,总时差为6个月。只要工作Ⅰ延误的时间小于等于6个月,都不会影响总工期。案例中工作Ⅰ停工待图0.5个月,小于6个月的总时差,因此没有影响到总工期,不需要支付给施工单位赶工费。 双代号网路计划中总时差的运用一直是考试的难点,也是重点,建议考生扎实掌握。

猜你喜欢

发表评论
更多 网友评论0 条评论)
暂无评论

访问排行

Copyright © 2012-2014 恰考网 Inc. 保留所有权利。 Powered by tikuer.com

页面耗时0.0344秒, 内存占用1.04 MB, Cache:redis,访问数据库18次