某矿井副井利用永久井架凿井。主、副井筒掘砌同时到底,井筒工程结束后,为迅速转入井底车场施工,施工单位编制了井底车场施工网络进度计划,如下图所示,图中时间单...

作者: rantiku 人气: - 评论: 0
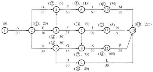
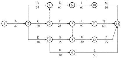
问题 某矿井副井利用永久井架凿井。主、副井筒掘砌同时到底,井筒工程结束后,为迅速转入井底车场施工,施工单位编制了井底车场施工网络进度计划,如下图所示,图中时间单位为天。工程实施中,H工作因故延误了30d。 问题: 1.由井筒转入井底车场施工过渡期的工作主要包括哪些内容? 2.确定该矿井主、副井交替装备方案,并说明临时装备完成后应尽快安排哪些巷道施工? 3.该矿井车场工程的总工期是多少天?指出关键线路。 4.H工作的延误会对项目总工期和后续工作分别产生什么影响? 问题1【参考答案】过渡期主要工作包括:(1)主、副井短路贯通;(2)服务于井筒掘进的提升、通风、排水和压气设施的改装:(3)井下运输、供水及供电系统的建立;(4)劳动组织的变换等。 【解题思路】问题1是关于井筒施工转入平巷时,应当做好哪些方面的工作,才能保证井巷工程施工的正常进行。 【考点解析】此问题考核考生有关矿井施工组织管理方面的知识,重点是由井筒转入巷道施工应做好哪些方面的工作。矿山井巷施工中,由立井井筒施工转入井下巷道的施工称为井巷过渡,井巷过渡期的施工内容主要包括:主副井短路贯通;服务于井筒掘进用的提升、通风、排水和压气设备的改装;井下运输、供水及供电系统的建立;劳动组织的变换等。(1)主、副井短路贯通。主、副井井筒施工到井底车场水平后,应首先进行短路贯通,以便为提升、通风、排水等设施的迅速改装创造条件。一般应尽量利用原设计的辅助硐室和巷道,如无可利用条件,则施工单位可以与建设单位协商后在主、副井之间选择和施工临时贯通巷道。(2)提升设施的改装。主井、副井两个井筒到底贯通后,应有一个井筒形成临时罐笼提升系统,再安装另一个井筒的永久装备。提升设施的改装一般遵循主井一副井的改装顺序。(3)运输与运输系统的变换。井巷过渡期运输与运输系统的变换,按照主井改装临时罐笼来考虑时,一般可以分为三个阶段:1)主、副井未贯通期:主、副井到底后,对主、副井贯通巷道掘进,一般仍用吊桶提升。2)副井吊桶提升期:主、副井贯通后且主井正进行改装,井下一般采用V形矿车运输。3)主井临时罐笼提升期:这一时期副井正进行永久改装,并由主井临时罐笼提升,故多采用U形矿车运输。此时地面应设有临时翻罐笼进行翻矸,从翻罐笼到排矸场之间用V形矿车进行运输排矸。(4)通风设施的改装。当主、副井未贯通前,仍然是利用原来凿井时的通风设备进行通风。主、副井贯通后,应形成主井进风,副井出风系统。通风设施的改装有三个方案:1)拆除主井风筒,延长副井风筒,并在主、副井贯通联络巷内修建临时风门。它适用于井深200m以内的浅井。2)拆除主、副井内原有风筒,将主要扇风机移到井下主、副井贯通联络巷内,实现主井进风、副井出风的通风系统。此方案能增加有效风量,通风阻力较小,适用于深井条件。3)对于高瓦斯矿井,可以采用封闭主井井架,在主井地面安装主要扇风机,形成主井回风,副井进风的全矿井负压通风系统。(5)排水设施的改装。过渡期的排水设施改装一般可分为三个主要阶段:1)主、副井联络巷未贯通前,仍然利用原有的凿井排水系统,分别由主副井水窝往外排水。2)主井改装临时罐笼期间,主井涌水由卧泵排到副井井底,根据水量和水压,选用副并排水系统或另选卧泵排水。3)主井临时罐笼提升期,可在主井临时马头门外施工壁龛或是直接在巷道一侧安设临时卧泵,由主井井底吸水,经敷设在主井井筒中的排水管将水排出地表。当涌水量较大时,可扩大主、副井联络巷,作为临时泵房和变电所,甚至另开凿临时水仓。副井永久装备完成后,应尽快形成永久水仓、水泵房等永久排水系统。(6)其他设施的改装。在井底车场施工时,还要解决好井下的压风供应及供电、供水等工作。主、副井贯通后,应考虑在井底车场内(一般在临时泵房附近)设临时变电所,以供水泵、绞车、扇风机等高压电户用电。 问题2【参考答案】主井进行临时罐笼改装,待主井改绞完成,副井进行永久装备,副井永久装备完成,即可进行主井永久装备,在主井临时改绞后应保持矿井关键线路工程不间断施工,同时尽快形成围绕主井井筒调车的绕道。 【解题思路】问题2是关于井筒到底后,为了满足巷道的施工,应当如何组织主井和副井的交替装备,才能保证不影响施工。 【考点解析】根据背景资料,该矿井利用了永久井架凿井,因此副井要晚开工,但可保证主、副井同时到底,对于主、副两个井筒同时到底后,其主副井交替装备方案经常采用主井先改装为临时罐笼提升,副井进行永久装备,副井装备完成后,主井再进行永久装备。主井临时改装期间,由副井向主井短路贯通并出矸,临时罐笼改装一般需半个月左右时间。完成主井临时罐笼改装后,副井即进行永久提升设施安装。等副井安装完毕后,主井即可进行永久提升设备安装。这种改装方案的特点是副井在过渡期的吊桶提升时间很短;在车场施工全面展开前,副井的永久罐笼提升可以运行。此方案是我国采用较多的一种,并且为能提前改装临时罐笼,主井开工时间一般应比副井早1~4个月。根据目前我国矿井建设的经验,结合矿井施工组织的安排,在主、副井临时装备完成后,要确保矿井建设工期不拖延,保证矿井提升的正常进行。因此,在任何时候都要保证矿井建设的关键线路工程不间断施工,同时尽快完成主井改绞后的提升工作正常进行,而确保改绞后提升的正常必须尽快形成矿车进出罐笼的调车巷道,使其形成回路,以方便调车。 问题3【参考答案】该车场工程的计划总工期225d。关键线路是:A—C—F—J—N,或①—②—③—⑦—⑩—⑩。 【解题思路】问题3是关于网络计划的计算,并找出关键线路。 【考点解析】计算网络计划的总工期并确定关键线路有多种方法,通常可采用逐条线路计算法、工作时间参数计算法、节点计算法和标号法。其中标号法是最简单的方法。本案例采用标号法进行计算工期和确定关键线路,其计算和标注结果如下图所示,终点节点的标号值即为总工期,根据源节点从右向左可寻找出关键线路。 问题4【参考答案】H工作延误30d后,对项目总工期不会产生影响,但会使其紧后工作L的最早开始时间推后30d。 【解题思路】问题4是进行网络各工作的时间参数计算,根据工作所具有的时差,来判断其工作延误对后续工作及总工期的影响。 【考点解析】根据网络计划各工作时间参数的计算及其特点,如果一项工作的总时差和自由时差为0,那么,一旦其发生延误,必然对紧后工作和后续工作产生影响,影响其工作的按时开始,同时也影响总工期。如果一项工作有总时差而没有自由时差,那么,一旦其发生延误,肯定会对紧后工作产生影响,是否影响总工期,要看其发生延误的时间是否超过总时差。不超过总时差,不影响总工期;超过总时差,也肯定影口向总工期。本案例的情况可以通过对H工作进行时间参数计算,计算出其总时差和自由时差,就可以判断出其对项目总工期和后续工作的影响。从问题3的结果可以看到,H工作不是关键线路上的工作,因此其总时差不为0,而自由时差不能直接判断,因此,必须通过计算才能确保判断的正确性。该网络计算时间参数的计算结果如下图所示。 根据计算结果可知,H工作的总时差为95,自由时差为0。因此,H工作延误30d后,对项目总工期不会产生影响,但会使其紧后工作L的最早开始时间推后30d。
选项
答案
解析

猜你喜欢

发表评论
更多 网友评论0 条评论)
暂无评论

访问排行

Copyright © 2012-2014 恰考网 Inc. 保留所有权利。 Powered by tikuer.com

页面耗时0.0568秒, 内存占用1.05 MB, Cache:redis,访问数据库19次