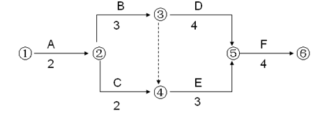
下列网路计划中,工作E的最迟开始时间是( ) A、4 B、5 C、6 D、7

作者: rantiku 人气: - 评论: 0
问题 下列网路计划中,工作E的最迟开始时间是( )
选项 A、4 B、5 C、6 D、7
答案 C
解析 逆箭线方向推,计划工期为2+3+4+4=13天,F的持续时间为4天,因此F的最迟开始时间为13-4=9天,E的最迟完成时间为9天,E持续时间为3天,所以E的最迟开始时间为9-3=6天。

猜你喜欢

发表评论
更多 网友评论0 条评论)
暂无评论

访问排行

Copyright © 2012-2014 恰考网 Inc. 保留所有权利。 Powered by tikuer.com

页面耗时0.0537秒, 内存占用1.03 MB, Cache:redis,访问数据库17次