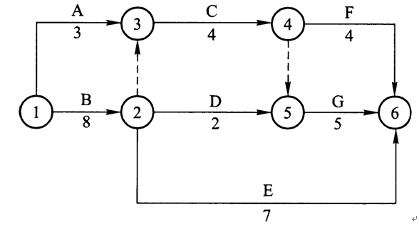
下列双代号网络图中,非关键工作有( )。 A、工作B B、工作C C、工作D D、工作E E、工作F

作者: rantiku 人气: - 评论: 0
问题 下列双代号网络图中,非关键工作有( )。
选项 A、工作B B、工作C C、工作D D、工作E E、工作F
答案 CDE
解析 双代号网络图中除了关键工作之外均为非关键工作。本题可先确定关键线路为:1-2-3-4-5-6(即B-C-G),关键线路上的工作都为关键工作,其余均为非关键工作。故选项C、D、E正确。

猜你喜欢

发表评论
更多 网友评论0 条评论)
暂无评论

访问排行

Copyright © 2012-2014 恰考网 Inc. 保留所有权利。 Powered by tikuer.com

页面耗时0.0732秒, 内存占用1.03 MB, Cache:redis,访问数据库20次