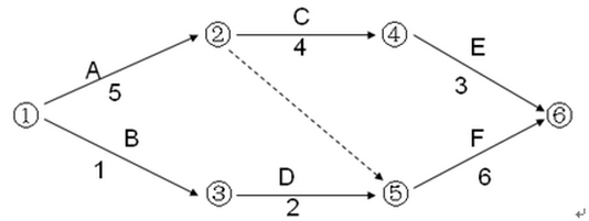
下列网络计划中的计算工期是( ) A、9 B、11 C、12 D、13

作者: rantiku 人气: - 评论: 0
问题 下列网络计划中的计算工期是( )
选项 A、9 B、11 C、12 D、13
答案 C
解析 计算工期等于以网络计划的终点节点为箭头节点的各个工作的最早完成时间的最大值。关键路线是总的工作持续时间最长的线路。由图可知,线路最长的为:1-2-4-6:5+4+3=12。

猜你喜欢

发表评论
更多 网友评论0 条评论)
暂无评论

访问排行

Copyright © 2012-2014 恰考网 Inc. 保留所有权利。 Powered by tikuer.com

页面耗时0.0545秒, 内存占用1.03 MB, Cache:redis,访问数据库18次