下图所示网络计划的计算工期为( )d。 A、9 B、10 C、11 D、12

作者: rantiku 人气: - 评论: 0
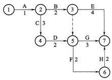
问题 下图所示网络计划的计算工期为( )d。
选项 A、9 B、10 C、11 D、12
答案 B
解析 计算工期等于以网络计划的终点节点为箭头节点的各个工作的最早完成时间的最大值。即计算工期Tc=max{EF3-7,EF5-7,EF6-7}=10。

猜你喜欢

发表评论
更多 网友评论0 条评论)
暂无评论

访问排行

Copyright © 2012-2014 恰考网 Inc. 保留所有权利。 Powered by tikuer.com

页面耗时0.0370秒, 内存占用1.03 MB, Cache:redis,访问数据库20次