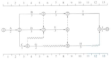
某建设工程的施工网络计划如图所示(时间单位:天),则该计划的关键线路有()。 A、 ①—②—③—⑤—⑥—⑦—⑨—⑩ B、 ①—②—③—⑦—⑨—⑩ ...

作者: rantiku 人气: - 评论: 0
问题 某建设工程的施工网络计划如图所示(时间单位:天),则该计划的关键线路有()。
选项 A、 ①—②—③—⑤—⑥—⑦—⑨—⑩ B、 ①—②—③—⑦—⑨—⑩ C、 ①—②—④—⑤—⑥—⑦—⑨—⑩ D、 ①—②—④—⑤—⑥—⑧—⑨—⑩ E、 ①—②—⑤—⑥—⑦—⑨—⑩
答案 ABE
解析 新版教材P148 双代号网络时标计划 关键工作指的是网络计划中总时差最小的工作。当计划工期等于计算工期时,总时差为零的工作就是关键工作。时标网络计划应以实箭线表示工作,以虚箭线表示虚工作,以波形线表示工作的自由时差。在时标网络计划中,凡自始至终不出现波形线的线路即为关键线路。因为不出现波形线说明在这条路线上相邻两项工作之间的时间间隔全部为零.也就是在计算工期等于计划工期的前提下,这些工作的总时差和自由时差全为零。可见,正确选项是ABE。

猜你喜欢

发表评论
更多 网友评论0 条评论)
暂无评论

访问排行

Copyright © 2012-2014 恰考网 Inc. 保留所有权利。 Powered by tikuer.com

页面耗时0.0372秒, 内存占用1.03 MB, Cache:redis,访问数据库17次