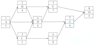
某单代号网络计划如下图所示,工作D的自由时差为()。 A、 0 B、 1 C、 2 D、 3

作者: rantiku 人气: - 评论: 0
问题 某单代号网络计划如下图所示,工作D的自由时差为()。
选项 A、 0 B、 1 C、 2 D、 3
答案 B
解析 新版教材P142 单代号网络计划时间参数计算 : 工作i的最迟完成时间LFi等于该工作的最早完成时间EFi与其总时差之和,工作D的自由时差为0,正确选项是A。 看下图,你看那个D工作,紧后有G和E,与E的时间间隔是2,与E的时间间隔是0

猜你喜欢

发表评论
更多 网友评论0 条评论)
暂无评论

访问排行

Copyright © 2012-2014 恰考网 Inc. 保留所有权利。 Powered by tikuer.com

页面耗时0.0339秒, 内存占用1.03 MB, Cache:redis,访问数据库20次