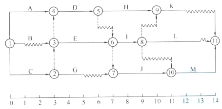
某分部工程双代号时标网络计划如下图所示(时间单位:天),工作A的总时差为()天。 A、 0 B、 1 C、 2 D、 3

作者: rantiku 人气: - 评论: 0
问题 某分部工程双代号时标网络计划如下图所示(时间单位:天),工作A的总时差为()天。
选项 A、 0 B、 1 C、 2 D、 3
答案 B
解析 新版教材P144:其他工作的总时差TF, 等于该工作的各个紧后工作的总时差加该工作与其紧后工作之间的时间间隔之和的最小值,A工作与紧后工作之间的时间间隔为0,其紧后工作的总时差为其它后工作波形线最小值为5-6-7-10-11等于1天,即A的总时差为1天.选B

猜你喜欢

发表评论
更多 网友评论0 条评论)
暂无评论

访问排行

Copyright © 2012-2014 恰考网 Inc. 保留所有权利。 Powered by tikuer.com

页面耗时0.0366秒, 内存占用1.03 MB, Cache:redis,访问数据库19次