某业主投资一建设工程项目,通过招标选择了一家施工单位,并与之签订了合同。合同约定,在施工过程中,若由于业主原因造成窝工,则机械的停工费用和人工窝工费按台班...

作者: rantiku 人气: - 评论: 0
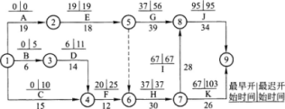
问题 某业主投资一建设工程项目,通过招标选择了一家施工单位,并与之签订了合同。合同约定,在施工过程中,若由于业主原因造成窝工,则机械的停工费用和人工窝工费按台班费和工日费的40%结算支付。该工程按如下计划进行: 在计划执行过程中,出现了如下事件: 事件1:因业主不能及时提供材料使E工作延误2天,G工作延误1天,H工作延误2天。 事件2:因机械故障检修使E工作延误1天,G工作延误1天。 事件3:因业主变更设计,使F工作延误2天。 事件4:因电网停电,使F工作延误0.5天,I工作延误0.5天。 以上事件对同一工作延误时间不在同一时间段内。 为此施工单位及时向监理工程师提交了一份索赔报告,并附有关资料和证据。主要索赔要求如下: (1)工期:E停工3天,F停工2.5天,G停工2天,H停工2天,I停工0.5天,要求总计顺延工期10天。 (2)费用: ①机械设备台班费 E工作吊车:(2+1)台班 *1200元/台班=3600元 F工作搅拌机:(2+0.5)台班 *300元/台班=750元 G工作小机械:(1+1)台班 *300元/台班=600元 H工作搅拌机:2台班 *300元/台班=600元 合计要求补偿机械台班费损失5550元(经监理工程师审核,上述机械台班费单价合理) ②人工费 E工作:3天 *15人*40元/工日=1800元 F工作:2.5天 *18人*40元/工日=1800元 G工作:2天 *8人*40元/工日=640元 H工作:2天 *18人*40元/工日=1440元 1工作:0.5天 *10人*40元/工日=200元 合计要求补偿人工费损失5880元(经监理工程师审核,上述人工单价和人工数量合理)。 问题: 1.工期索赔是否合理 为什么 2.机械台班费索赔是否合理 为什么 3.人工费索赔是否合理 为什么
选项
答案
解析 1.非承包商原因引起停工,业主应给予工期顺延。但因承包商自身原因引起的停工不应顺延工期,如因施工机械故障原因引起E工作延误1天、G工作1天。同时,不在关键线路上的工序,虽然非承包商原因引起延误,但若有足够时差,对工期不产生影响,不应计入索赔额,如G、F工作。 故合理的工期索赔时间是: E工作2天+H工作2天+I工作0.5天=4.5天 2 业主直接原因或按合同约定应当由业主承担风险的因素而造成的机械窝工,可以索赔,但因承包商自身原因造成的机械窝工,不应索赔。另外,本合同约定机械停工费按台班的40%结算支付应计人索赔计算而非全部。 因此,该项机械台班索赔合理的计算应是: E工序吊车:2台班 *1200元/台班:2400元 F工序搅拌机:2.5台班 *300元/台班一750元 G工序小机械:1台班 *300元/台班=300元 H工序搅拌机:2台班 *300元/台班=600元 机械窝工补偿额合计:(2400元+750元+300元+600元) *40%=1620元 3.人工费索赔分析计算同上。 该项索赔合理的计算应是: E工序:2天 *15人*40元/工日=1200元 F工序:2.5天 *18人*40元/工日=1800元 G工序:1天 *8人*40元/工日=320元 H工序:2天 *18人*40元/工日=1440元 I工序:0.5天 *10人*40元/工日=200元 人工费补偿额合计:(1200元+1800元+320元+1440元4+200元) *40%=1984元。

猜你喜欢

发表评论
更多 网友评论0 条评论)
暂无评论
错误啦!

错误信息

  • 消息: [程序异常] : MISCONF Redis is configured to save RDB snapshots, but it's currently unable to persist to disk. Commands that may modify the data set are disabled, because this instance is configured to report errors during writes if RDB snapshotting fails (stop-writes-on-bgsave-error option). Please check the Redis logs for details about the RDB error.
  • 文件: /twcms/kongphp/cache/cache_redis.class.php
  • 位置: 第 85 行
    <?php echo 'KongPHP, Road to Jane.'; ?>