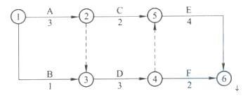
某市政工程网络计划图如下(单位为月),该工程的关键路线是()。 A、①→②→⑤→⑥ B、①→②→③→④→⑤→⑥ C、①→③→④→⑥ D、①...

作者: rantiku 人气: - 评论: 0
问题 某市政工程网络计划图如下(单位为月),该工程的关键路线是()。
选项 A、①→②→⑤→⑥ B、①→②→③→④→⑤→⑥ C、①→③→④→⑥ D、①→③→④→⑤→⑥
答案 B
解析 新版教材P204-201 找网络图的关键线路,总工期最长的线路就为关键线路。

猜你喜欢

发表评论
更多 网友评论0 条评论)
暂无评论

访问排行

Copyright © 2012-2014 恰考网 Inc. 保留所有权利。 Powered by tikuer.com

页面耗时0.0456秒, 内存占用1.03 MB, Cache:redis,访问数据库15次