旋挖钻成孔属于钻孔灌注桩成孔方式中的( )。A. 沉管成孔桩 B. 泥浆护壁成孔 C. 干作业成孔 D. 爆破成孔

作者: rantiku 人气: - 评论: 0
问题 旋挖钻成孔属于钻孔灌注桩成孔方式中的( )。
选项 A. 沉管成孔桩 B. 泥浆护壁成孔 C. 干作业成孔 D. 爆破成孔
答案 B
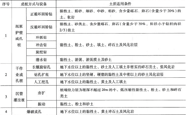
解析 }钻孔灌注桩施工,依据成桩方式可分为泥浆护壁成孔、干作业成孔、沉管成孔桩及爆破成孔,施工机具类型及土质适用条件可参考表。P85

猜你喜欢

发表评论
更多 网友评论0 条评论)
暂无评论

访问排行

Copyright © 2012-2014 恰考网 Inc. 保留所有权利。 Powered by tikuer.com

页面耗时0.0393秒, 内存占用1.03 MB, Cache:redis,访问数据库20次