土压平衡盾构掘进时应控制的项目有()A:排土量B:泥水压力C:推进速度D:总推力E:刀盘扭矩

作者: rantiku 人气: - 评论: 0
问题 土压平衡盾构掘进时应控制的项目有()
选项 A:排土量 B:泥水压力 C:推进速度 D:总推力 E:刀盘扭矩
答案 ACDE
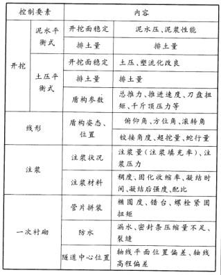
解析 密闭式盾构掘进控制的内容见下表。(注:本题知识点在第四版新教材中已删除)

猜你喜欢

发表评论
更多 网友评论0 条评论)
暂无评论

访问排行

Copyright © 2012-2014 恰考网 Inc. 保留所有权利。 Powered by tikuer.com

页面耗时0.0480秒, 内存占用1.03 MB, Cache:redis,访问数据库20次