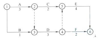
某市政工程网络计划图如下(单位为月),该工程的总工期是()。 A、10 B、9 C、8 D、6

作者: rantiku 人气: - 评论: 0
问题 某市政工程网络计划图如下(单位为月),该工程的总工期是()。
选项 A、10 B、9 C、8 D、6
答案 A
解析 新版教材P204-201 网络图题算工期,其中路线总天数最多的就是总工期为10个月。

猜你喜欢

发表评论
更多 网友评论0 条评论)
暂无评论

访问排行

Copyright © 2012-2014 恰考网 Inc. 保留所有权利。 Powered by tikuer.com

页面耗时0.0469秒, 内存占用1.03 MB, Cache:redis,访问数据库17次