A 公司承接了某城市轨道交通工程的施工,合同金额为5850 万元。该公司项目负责人是一级市政公用工程注册建造师。A 公司将其中的轨道铺设工程分包给了专业队...

作者: rantiku 人气: - 评论: 0
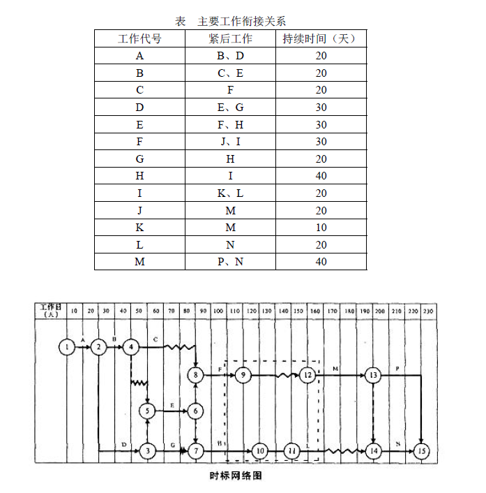
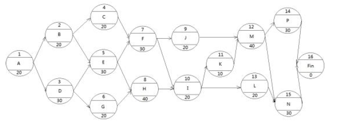
问题 A 公司承接了某城市轨道交通工程的施工,合同金额为5850 万元。该公司项目负责人是一级市政公用工程注册建造师。A 公司将其中的轨道铺设工程分包给了专业队伍。 该工程施工主要包括13 项工作,其衔接关系见下表。A 公司编制的时标网络计划如下图所示。 施工中,由于设计文件存在错误,导致G 工作停工20 天。 在施工过程中,A 公司项目部每月进行一次劳务实名制管理检查,检查内容包括:劳务管理员的身份证和上岗证;劳务人员的花名册和身份证;考勤表。 问题 1. A 公司将轨道铺设工程分包出去是否合法?说明理由。 2. 根据该工程主要工作衔接关系表,按最早开始时间补充绘制时标网络图中虚框内的图形(将虚框内的内容复制在答题卡上作答),并写出关键线路和工期。 3. 将上题中的双代号时标网络图改绘为单代号网络图。 4. 写出G 工作的总时差,计算因该工作停工所导致工期拖延的天数。并说明A 公司可否就此索赔;若能索赔,应向何方索赔? 5.
选项 A 公司项目部的劳务实名制管理检查还应包括哪些内容?
答案
解析 1. 合法(1 分)。理由:轨道铺设工程不属于市政公用工程专业建造师的执业范围(1 分),所以要将轨道铺设工程分包出去。 2. 补绘后的双代号时标网络图: 关键线路为:①→②→③→⑤→⑥→⑦→⑩→?→?→?→?(1 分)和①→②→③→⑤→⑥→⑦→⑩→?→?→?→?→?(1 分)。 工期为220 天(1 分)。 3. 改绘单代号网络图,要求逻辑关系正确(特别注意:单代号网络图无虚箭线)(3 分)。 4. G 工作的总时差为10 天(1 分)。 工期拖延天数=20-10=10(天)(1 分)。 A 公司可以索赔(1 分)。A 公司先向建设单位索赔(1 分),建设单位再向设计单位追偿。 5. A 公司项目部的劳务实名制管理检查还应包括:劳务人员的岗位技能证书(1 分)、劳动合同证书(1分);工资表(1 分)、工资发放公示单(1 分);劳务人员的岗前培训、继续教育培训记录(1 分);社会保险缴费凭证(1 分)。

猜你喜欢

发表评论
更多 网友评论0 条评论)
暂无评论

访问排行

Copyright © 2012-2014 恰考网 Inc. 保留所有权利。 Powered by tikuer.com

页面耗时0.0291秒, 内存占用1.04 MB, Cache:redis,访问数据库19次