下列支撑形式中,不能周转使用的是()。A:现浇钢筋混凝土支撑B:钢管支撑C:H型钢支撑D:工字钢支撑

作者: rantiku 人气: - 评论: 0
问题 下列支撑形式中,不能周转使用的是()。
选项 A:现浇钢筋混凝土支撑 B:钢管支撑 C:H型钢支撑 D:工字钢支撑
答案 A
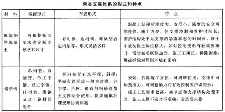
解析 在深基坑的施工支护结构中,常用的支撑系统按其材料可分为现浇钢筋混凝土支撑体系和钢支撑体系,见下表。两类支撑体系的形式和特点

猜你喜欢

发表评论
更多 网友评论0 条评论)
暂无评论

访问排行

Copyright © 2012-2014 恰考网 Inc. 保留所有权利。 Powered by tikuer.com

页面耗时0.0483秒, 内存占用1.03 MB, Cache:redis,访问数据库20次