提示由于本报告篇幅过长,从应试实战角度出发,笔者对本报告进行了拆分,此次指错题部分仅是对估价对象采用成本法的计算过程。在估价技术报告中对估价对象采用收...

作者: rantiku 人气: - 评论: 0
问题

提示

由于本报告篇幅过长,从应试实战角度出发,笔者对本报告进行了拆分,此次指错题部分仅是对估价对象采用成本法的计算过程。在估价技术报告中对估价对象采用收益法计算过程部分略去,估价结果报告及报告其他部分完整。

××市××宾馆房地产抵押价值评估报告

(封面、致估价委托方函、目录、注册房地产估价师声明略)

估价假设和限制条件

1.在价值时点当时的房地产市场为公开、平等、自愿的交易市场。

2.任何有关估价对象的运作方式、程序均符合国家、地方的有关法律、法规。

3.本次估价结果未考虑国家宏观经济政策发生重大变化以及遇有自然力和其他不可抗力对估价结论的影响。

4.报告中的土地权属、面积、使用年限等均以《国有土地使用证》(市门中外国用(2007)字第00339号)为依据。如上述情况发生变化,评估结果需作相应调整。

5.根据委托方提供的《××市国有土地使用权出让合同》(京房地出让[合]字( 2007)第245号)及土地出让金收据,委估对象土地出让金总额为982. 431万元,××市××宾馆有限公司上级单位××市××经济开发公司已缴纳土地出让金849. 64992万元,欠缴土地出让金数额约为132. 78万元,我们在评估结果中已予扣除。但此部分未缴费用会对土地权属产生影响,在此提请报告使用者注意。

6.报告中的房屋建筑物权属、结构、建成年代等均以《房屋所有权证》(市门中外字第001 80号)为依据。如上述情况发生变化,评估结果需作相应调整。

7.根据《房屋所有权证》(市门中外字第001 80号),委估对象证载建筑面积为30893. 1m2;根据评估人员的现场勘查,证载21号房屋(建筑面积38m2)原为公共通廊,现已拆除并改建中餐厅豪华包房,尚未办理相关手续,故本次评估未包含此处房产,则委估对象实际建筑面积为30855.1m2。如上述情况发生变化,评估结果需作相应调整。

8.根据《国有土地使用证》(市门中外国用(97)字第00339号),委估地块用途为旅游,根据京政发[2012]32号文件,此用途属于商业用途范畴,根据《房屋所有权证》(市门中外字第001 80号),委估房屋用途为商业,根据评估人员的现场勘查,委估对象实际用途为宾馆。根据合法原则,本次评估设定委估对象为商业(旅游)用途。如上述情况发生变化,评估结果需作相应调整。

9.根据《国有土地使用证》(市门中外国用(2007)字第00339号)及《房屋所有权证》(市门中外字第001 80号),委估对象中第3、4号房屋(建筑面积6700. 6m2)及其对应的国有土地使用权(分摊土地面积14205.7m2)已设定抵押权,权利人为中国银行××市×××区支行,约定期限从201 2年1 2月26日至201 3年12月26日,抵押权利价值为1 500万元人民币。抵押权利至价值时点尚未注销。本次评估未考虑上述抵押权对评估结果的影响,在此提请报告使用者在使用本报告之时,考虑此项他项权利。除此之外,委估对象不存在租赁、担保等他项权利。

10.本报告估价对象为综合性度假宾馆,其中既包括娱乐、餐饮、住宿等营业用房,也包括员工宿舍、锅炉房等非营业性附属用房,它们作为一个整体共同产生收益。若单独以其中的营业性房地产设定抵押权,在变现时其价格可能会受到与之配套的非营业性用房的影响,本报告中未考虑该因素对评估结果的影响,在此提请报告使用者注意上述因素对委估对象价格的影口向。

1 1.委托方提供的资料属实。并且提供了与本次评估有关的所有资料,没有保留、隐瞒。12.本报告评估目的是为委托方向银行办理抵押贷款手续提供房地产价格参考依据,不作其他评估目的之用。如果评估条件或目的发生变化,该价格需作相应调整。

13.本报告评估结果是估价对象在现状条件下的房地产价格,包括与房屋有关的装修工程等。

14.本报告的估价结果为正常条件下的房地产公开市场价值,房地产交易需要买卖双方在了解足够的市场信息,拥有足够的谈判时间,经过谨慎的考虑和对房地产市场进行合理预期,并具体考虑买卖双方的偏好等条件下方能实现。房地产市场的波动及快速变现可能导致房地产价值有较大幅度的变化,本报告未考虑这种变化对估价对象价格产生的影响。估价结果报告

一、估价项目名称

××市××宾馆房地产抵押价格评估

二、委托估价方

单位名称:××市××宾馆有限公司

单位地址:××市×××区水闸北路

法定代表人:×××

三、受托估价方

单位名称:××市××房地产评估有限公司

单位地址:××市××区东土城路14号建达大厦1 5 1 5室

房地产资格证书号:建房估证字[2011]014号

资格等级:壹级

法定代表人:×××

联系电话:略

邮政编码:1 00006

四、估价目的

为委托方向银行进行抵押贷款提供房地产市场价格参考依据。

五、估价对象概况

本次评估对象为××市××宾馆有限公司所属位于×××区水闸北路21号××市××宾馆,

土地面积为65495.4m2,证载房屋建筑面积为30893.1m2,实际建筑面积为30855.1m2

1.个别因素

委估对象位于××市×××区水闸北路21号,东北临水闸北路,东南邻××市城市河湖管理处,西南临区间路,西北临××市城市河湖管理处及×××区××镇三家店村经济合作社第一分社。

根据《国有土地使用证》(市门中外国用(2007)字第00339号),××市××宾馆有限公司以出让方式取得委估对象的国有土地使用权,旅游用途,出让年限为40年,使用年限为2007年4月25日至2047年4月24日,剩余出让年限为34.2年,土地使用权面积为65495.4m2 。根据《××市国有土地使用权出让合同》(京房地出让[合]字(2007)第245号)及土地出让金收据,委估对象土地出让金总额为982. 431万元,××市××宾馆有限公司上级单位××市××经济开发公司已缴纳土地出让金849. 64992万元,欠缴土地出让金数额约为132. 78万元,我们在评估结果中已予扣除。

根据《房屋所有权证》(市门中外字第001 80号),房屋所有权人为××市××宾馆有限公司,商业用途,证载建筑面积为30893. 1m2 。根据评估人员的现场勘查,证载21号房屋(建筑面积38m2)原为公共通廊,现已拆除并改建中餐厅豪华包房,尚未办理相关手续,故本次评估未包含此处房产,则委估对象实际建筑面积为30855. 1m2

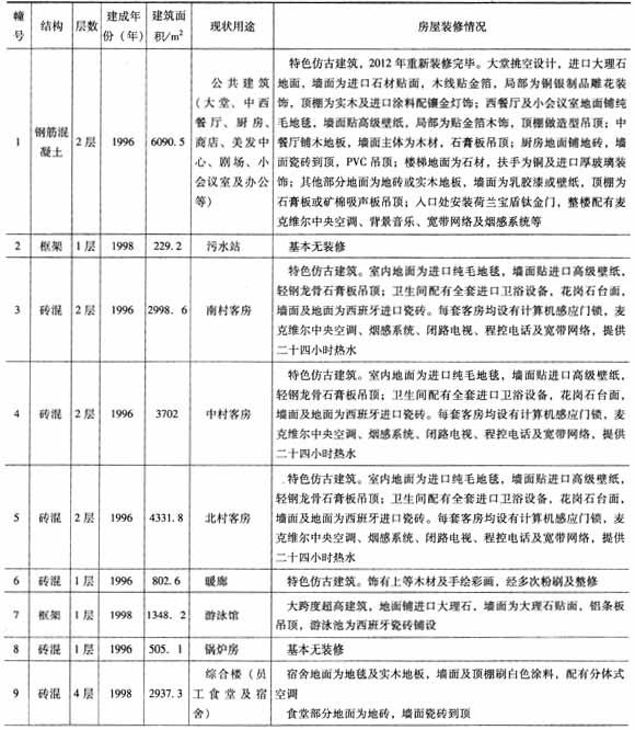
委估对象建筑风格颇具中国传统特色,庭院以湖为中心,大量运用假山、流水,并进行大面积绿化,主体建筑外观为仿古设计。具体建筑物及装修情况见下表。

委估对象宗地红线内基础设施达到“七通” (即通路、通电、供水、排水、通信、供暖及供气),具体情况如下:

(1)通路:东北临水闸北路。

(2)供电:市政供电,建有变电站1座,变电能力为3400kVA,输入、输出电压分别为10kV、0. 4kV,年总用电量为500万kVA,供电保证率100%。

(3)供水:市政管网供应,供水能力22万t/年,管径为φ1 50,供水保证率100%;宗地内管网管径为φ100,总长度20000m。

(4)排水:雨污水分排,宗地内污水排水点管径为φ100~φ400,雨水排水点管径为φ200~φ300,明渠规格2.5m*1.5m。

(5)通信:总通信能力600门,交换机型号为NEC7400,实装电话48 1门,其中直拨35门,分机600门。

(6)供暖:自建6t供暖锅炉3台。

(7)供气:自建供气系统供应液化石油气。

根据《国有土地使用证》(市门中外国用(2007)字第00339号)及《房屋所有权证》(市门中外字第001 80号),委估对象中第3、4号房屋(建筑面积6700. 6m2)及其对应的国有土地使用权(分摊土地面积14205. 7m2)已设定抵押权,权利人为中国银行××市×××区支行,约定期限从201 2年1 2月26日至201 3年1 2月26日,抵押权利价值为1 500万元人民币。抵押权利至价值时点尚未注销。除此之外,委估对象不存在租赁、担保等他项权利。

2.区域因素

委估对象位于××市×××区水闸北路21号,东北临水闸北路,东南邻××市城市河湖管理处,西南临区间路,西北临××市城市河湖管理处及×××区××镇三家店村经济合作社第一分社。

委估对象位于城乡结合部,东距×××区约1. 5km,区域产业聚集度较高,商业繁华度一般,周边分布有永定河饮水管理处、三家店信用社、门头沟生产资料公司、日用杂品公司、×××石膏制品厂、×××造纸厂、供电局、农行三家店分理处、宏远宾馆、三家店商场等。委估对象西距三家店水库约200m,环境优美;东距×××路约1km,附近有336路、383路、959路、972路、960路、929路公交车通过,出行相对便捷。

宗地红线外基础设施开发程度达到“四通”(即包括通路、供电、供水及通信)。

六、价值时点

201 3年2月19日,为注册房地产估价师现场查勘之日。

七、价格定义

根据房地产评估的技术规程和项目的具体要求,本次评估采用的是公开市场价格标准'评估结果中的房地产价格是指上述项目于价值时点2013年2月19日出让国有土地使用权及其建筑物在现状条件下的公开市场价格。出让国有土地使用权价格是指委估对象用途为商业(旅游用地),剩余出让年限为34.2年.实际开发程度为宗地红线外“四通”(即通路、供电、供水、通信)及红线内场地平整条件下的土地使用权价格;建筑物价格是指委估对象在现状结构和装修条件下’于价值时点201 3年2月19日的市场价格。

八、估价依据(略)

九、估价原则(略)

十、估价方法

估价人员在认真分析所掌握的资料并进行了实地勘察之后,根据估价对象的特点和实际状况,具体选用成本逼近法、重置成本法及收益还原法作为本次评估房地产价格的基本方法。具体估价步骤如下:

1.运用成本逼近法求取委估地块出让国有土地使用权价格,以房地产开发所耗费的各项费用之和为主要依据,再加上一定的利润、利息和税费来确定土地使用权价格。

2.根据重置成本法计算公式,求取房产价格。

3.上述两种方法求出的出让土地使用权价格与房产价格之和即为成本法求出的委估对象房地产现值。

4.采用收益还原法进行评估,首先确定估价项目的年总收益,再扣除年经营费用计算出年纯收益,在选取适当的还原利率后,求取估价对象房地产总价。

5.对成本法及收益还原法求出的房地产结果进行技术处理,最终求出估价对象房地产的单位价格及总价格。

十一、价格结果

评估人员根据估价目的,遵循估价原则,按照评估工作程序,运用科学的评估方法,在认真分析现有资料的基础上,经过周密准确的测算,并详细考虑了影响房地产价格的各项因素,确定委估房地产(土地面积65495. 4m2,证载房屋建筑面积30893. 1m2,实际建筑面积为30855. 1m2)在价值时点201 3年2月19日的市场价值为(币种为人民币):

房地产总价:20979万元

大写金额:贰亿零玖佰柒拾玖万元整楼面平均单价:6799元/m2

其中:

土地总价:7870. 73万元

大写金额:柒仟捌佰柒拾万零柒仟叁佰元整楼面平均单价:255 1元/m2

房产总价:13108. 27万元

大写金额:壹亿叁仟壹佰零捌万贰仟柒佰元整楼面平均单价:4248元/m2

十二、注册房地产估价师

项目负责人:×××

审核人员:×××

估价人员:×××

十三、估价作业期

201 3年2月1 9日至201 3年2月21日。

十四、实地查勘期

201 3年2月1 9日。

十五、估价报告应用的有效期

本报告估价结果有效期自报告完成之日起壹年。估价技术报告

一、估价对象描述与分析(略)

二、市场背景描述与分析

201 2年××市商业营业用房施工面积达到400. 35万m2,新开工面积126. 55万m2,竣工面积82. 95万m2,销售面积32. 88万m2;总投资额57. 61亿元,总销售额25. 95亿元。总体来说,201 2年××市的商业用房需求呈上升趋势。从市场大环境来看,经济的迅速发展使××市商业氛围更加活跃,宏观商业气候近年来不断被看好,各种新兴行业的迅速发展,为商业用房带来了旺盛的需求;另外,大量商品住宅区的兴起和成熟商圈的发展,使这些地方拥有强大的购买力和聚集人气的能力,也增加了对商业用房的需求。

预期201 3年商业房地产的发展趋势,酒店业将是商业发展的亮点。根据资料显示,各大跨国集团已制定了严密的扩张计划,在××市形成了东、西、南、北全面布局高档酒店之势。

三、最高最佳利用分析

由于土地具有用途的多样性,不同的利用方式能为权利人带来不同的收益量,且土地权利人都期望从其所占有的土地上获取更多的收益,并以能满足这一目的为确定土地利用方式的依据。所以,土地价格是以该地块的效用作最有效发挥为前提的。经济学中的边际效益递减原则,是指增加各生产要素的单位投入量时,纯收益随之增加;但达到某一数值后,如继续追加投资,其纯收益不再会与追加的投资成比例增加。土地投资同样遵循这一原则。利用这一原则,就可找出土地的边际使用点,即最有效使用点。委估对象处在××市×××区规划商业区内,商业用途为该地块的最有效利用方式,同时根据有关权属证明文件看,商业用途也为其合法用途。

四、估价方法适用性分析(略)

五、估价测算过程

(一)成本法求取房地产价格

1.成本逼近法求取委估地块地价

待估宗地位于×××区水闸北路21号,通过调查待估宗地所在区域周边的土地利用状况,按照新土地管理法规定,并结合该项目的实际情况,运用成本逼近法测算其地价,其各项费用如下:

(1)土地取得费

土地取得费是指征用待估宗地所在区域同类土地所需支付的平均费用及税费,根据对待估宗地周边地区的土地利用情况和市场资料的调查,并考虑委估宗地的实际情况(包括其征地费用及其征收补偿情况),土地取得费取28万元/亩,即地面单价为420元/m2

(2)土地开发费

根据对所征用土地的开发程度和该区域基础设施配套情况的调查,以及对平均开发成本的测算,该地区基础设施配套程度在达到宗地红线外“四通”(即包括通路、供电、供水及通信)及宗地红线内场地平整的情况下,其费用平均为地面单价180元/m2

(3)投资利息

根据委估对象的建设规模及项目特点,调查确定该项目土地开发周期为2年,投资利息率按2012年2月21日调整利率后中国人民银行公布的1~3年贷款利息率5. 49%计,假设土地取得费为一次性投入,土地开发费为分期投入,这里土地开发费按平均投入计算,利息以复利计算,则:投资利息=土地取得费*[(1+贷款利息率)土地开发周期-1)+土地开发费*[(1+贷款利息率)土地开发周期/2 -1]

=420*[(1+5.49%)2-1] +180*[(1+5. 49% )2/2 -1] =57(元/m2)

(4)投资利润

投资利润是把土地作为一种生产要素,以固定资产方式投入并发挥作用,因此投资利润应与同行业的投资回报相一致,商业(旅游)用地的土地开发投资应获得相应的投资回报,考虑××市商业(旅游)用途土地开发的正常投资利润率及委托方投资利润收益实际情况,以30%作为本次土地评估的投资利润率。则:投资利润=(土地取得费+土地开发费)*利润率=(420+180)*30% =180(元/m2

(5)土地成本费用

取上述四项费用之和,则:

土地成本费用=土地取得费+土地开发费+投资利息+投资利润= 420 +180 +57 +180=837(元/m2

(6)土地增值收益

根据委估地块所在区域的一般情况,结合委估对象实际情况,土地增值收益取土地成本费用的20%,则:

土地增值收益= 837*20%=167(元/m2

(7)年期修正系数

年期修正系数=1 -1/(1+r)n=0. 9011

式中 r——土地还原利率(以中国人民银行公布一年期存款利率1.98%为基础,考虑目前2%的通货膨胀和一定的风险利率,土地还原利率取7%);

n——待估宗地土地剩余使用年限,取34.2年。

(8)熟地价

待估宗地34.2年期土地使用权价格(地面熟地价)=(土地取得费+土地开发费+投资利息+投资利润+土地增值收益)*年期修正系数=(837 +167)*0.9011=905(元/m2)总价= 905*65495.4/10000=5927. 33(万元)

2.重置成本法求取委估对象房产价格

(1)估价对象概况(略)

(2)房屋及建筑物现值的计算

各类房屋详细资料及计算结果见后附的房屋现值计算表房屋现值计算表

注:1.建安费用:根据现行《××市建设工程预算定额》,并综合考虑房屋结构、设备及装修状况进行取值。

2.红线内市政及园林绿化等:建安费用的20%。

3.建造成本:前两项之和。

4.管理费用:建安费用的10%。

5.专业人员费:建造成本的10%。

6.建造费用:建造成本与管理费用、专业人员费之和。

7.利息:计息期为2年,根据中国人民银行公布的2年期固定资产贷款利息率5. 49%,按复利计算。

8.利润:建造费用的30%。

9.重置成本:建造费用与利息、利润之和。

10.成新率:根据住建部《房地产估价规范》的有关规定,并结合该房地产的结构、建成年代计算。

11.房产单价:重置成本与成新率之积。

12.房产总价:房产单价与建筑面积之积。

3.综合求取委估对象房地产价格

委估对象房地产的价格为土地价格加房产价格,则委估房地产价格为:

房地产总价= 5927.33+13108. 27=19035.6(万元)

(二)收益法评估房地产总价(略)

六、估价结果确定

评估人员根据估价目的,遵循估价原则,按照评估工作程序,运用科学的评估方法,在认真分析现有资料的基础上,经过周密准确的测算,并详细考虑了影响房地产价格的各项因素,确定委估房地产(土地面积65495. 4m2,房屋建筑面积30855. 1m2)在价值时点201 3年2月1 9日的市场价值为(币种为人民币):

房地产总价:20979万元

大写金额:贰亿零玖佰柒拾玖万圆整

楼面平均单价:6799元/m2

其中:

土地总价:7870. 73万元

大写金额:柒仟捌佰柒拾万零柒仟叁佰圆整

楼面平均单价:2551元/m2

房产总价:13108. 27万元

大写金额:壹亿叁仟壹佰零捌万贰仟柒佰圆整

楼面平均单价:4248元/m2

附件(略)

选项
答案
解析

1.证载21号房产已拆除,估价对象相应的土地面积也应减去21号房产应分摊占地面积。本报告中未明确说明已扣除相应土地面积。

2.本次抵押房地产不应包含3号、4号房屋及相应的国有土地使用权价值。根据《房地产抵押估价指导意见》第四条“房地产抵押价值为抵押房地产在价值时点的市场价值,等于假定未设立法定优先受偿权利下的市场价值减去房地产估价师知悉的法定优先受偿款。本意见所称抵押房地产,包括拟抵押房地产和已抵押房地产。法定优先受偿款是指假定在价值时点实现抵押权时,法律规定优先于本次抵押贷款受偿的款额,包括发包人拖欠承包人的建筑工程价款,已抵押担保的债权数额,以及其他法定优先受偿款”的规定,如果此次抵押权人与原抵押权人不是同一法人,以上说法毋庸置疑;即使此次抵押权人与原抵押权人是同一法人,也应说明原抵押权利价值(1 500万元)是否全额担保,若是,则此次抵押不应计入;若不是,则原抵押房地产的价值大于所担保债权的余额部分可以再次抵押,但不得超出余额部分。

3.估价结果报告的价格定义应为价值类型。

4.在估价结果报告中的估价方法说明中只是说明了估价思路或估价技术路线而未说明估价方法定义。

5.成本法的定义不够准确规范。

6.在估价技术报告的市场背景分析中缺少对本地区类似房地产过去、现在、未来的市场状况的分析。

7.“有条件选用比较法进行估价的,应以比较法为主要的估价方法,因此在有条件选用比较法进行估价的,应当首选比较法”(《房地产估价规范》5.1. 4)。本案例中未采用比较法,应说明不采用比较法的理由。

8.在估价技术报告中用成本法计算土地价格时,缺管理费。

9.在估价技术报告中用成本法计算土地价格时,投资利息计算基数中缺管理费和销售费用。

1 0.在估价技术报告中用成本法计算土地价格时,投资利息的计息周期不应仅仅是2年的土地开发周期,还应包含建筑物的建造期2年,应为4年。

1 1.在估价技术报告中用成本法计算土地价格时,缺销售费用。

1 2.在估价技术报告中用成本法计算土地价格时,投资利润的计算基数中缺销售费用和管理费两项。

13.在估价技术报告中用成本法计算土地价格时,缺销售税费。

14.在估价技术报告中用成本法计算土地价格时,年期修正系数计算有误,是假设按无限年期土地使用权进行计算的,应与商业旅游用途法定40年土地使用权年限进行比较修正,年期修正系数应为:[1 -1/(1+7%)34.240

15.在估价技术报告中用成本法计算建筑物价格时,利息计算基数中缺销售费用。

16.在估价技术报告中用成本法计算建筑物价格时,缺销售费用。

17.在估价技术报告中用成本法计算建筑物价格时,缺销售税费。

18.在估价技术报告中用成本法计算建筑物价格时,红线内市政及园林绿化等费用、管理费、专业人员费未说明其取值理由或未说明是客观合理数据。

19.在估价技术报告中用成本法计算建筑物价格时,利润率含义不明,据推测应为投资利润率,若是,则其计算基数中缺销售费用一项。

20.在最终确定房地产价值时,以成本法计算出的房产价值占成本法计算出的房地产总价值的比例为准,再乘以成本法和收益法共同计算出的房地产总价值21111. 78万元,得出房产价值更为合理一些。

猜你喜欢

发表评论
更多 网友评论0 条评论)
暂无评论

访问排行

Copyright © 2012-2014 恰考网 Inc. 保留所有权利。 Powered by tikuer.com

页面耗时0.0378秒, 内存占用1.07 MB, Cache:redis,访问数据库14次