下列选项中,能够影响写字楼硬件配置的要素是(  )。A、幕墙材质 B、公共空间尺度 C、标准层设计 D、建筑结构

作者: tihaiku 人气: - 评论: 0
问题 下列选项中,能够影响写字楼硬件配置的要素是(  )。
选项 A、幕墙材质 B、公共空间尺度 C、标准层设计 D、建筑结构
答案 A
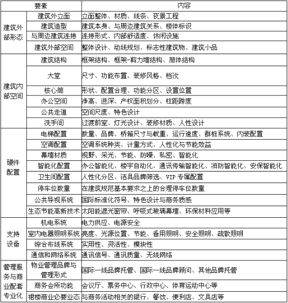
解析 除了基于项目本身的物理属性、客户的专项访谈、项目定位标准等高端客户产品感知KPI外,写字楼的物业发展建议还需要考虑外部形态、内部空间、硬件配置、支持设备等因素,影响写字楼项目物业发展建议的专业要素的具体内容如表7-5所示。 表7-5 影响写字楼项目物业发展建议的专业要素一览表

相关内容:选项,影响,写字楼,硬件,配置,要素,幕墙,材质,空间,尺度,标准,设计,建筑结构

猜你喜欢

发表评论
更多 网友评论0 条评论)
暂无评论

Copyright © 2012-2014 恰考网 Inc. 保留所有权利。 Powered by tikuer.com

页面耗时0.0334秒, 内存占用1.05 MB, Cache:redis,访问数据库18次