字楼项目销售过程中,注重维护、提前告知项目信息;增强物管服务意识是对(  )的销售解决方案。A、前期客户 B、海外客户 C、本区域主流客户 D、投资型客户

作者: tihaiku 人气: - 评论: 0
问题 字楼项目销售过程中,注重维护、提前告知项目信息;增强物管服务意识是对(  )的销售解决方案。
选项 A、前期客户 B、海外客户 C、本区域主流客户 D、投资型客户
答案 A
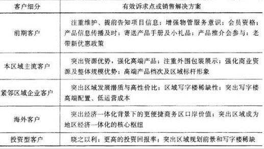
解析 针对细分客户类型的有效诉求点及销售解决方案,具体内容如表7-6所示。 表7-6 写字楼项目客户簧略一览表

相关内容:字楼,项目,销售,信息,物管,服务,意识,解决方案,前期,客户,海外,区域,主流,投资型

猜你喜欢

发表评论
更多 网友评论0 条评论)
暂无评论

Copyright © 2012-2014 恰考网 Inc. 保留所有权利。 Powered by tikuer.com

页面耗时0.0293秒, 内存占用1.05 MB, Cache:redis,访问数据库19次