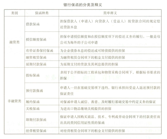
下列属于非融资类的保函是( )。A.借款保函 B.延期付款保函 C.有价证券保付保函 D.关税保函

作者: tihaiku 人气: - 评论: 0
问题 下列属于非融资类的保函是( )。
选项 A.借款保函 B.延期付款保函 C.有价证券保付保函 D.关税保函
答案 D
解析

相关内容:融资,保函,借款,延期,有价证券,保付,关税

猜你喜欢

发表评论
更多 网友评论0 条评论)
暂无评论

Copyright © 2012-2014 恰考网 Inc. 保留所有权利。 Powered by tikuer.com

页面耗时0.0342秒, 内存占用1.04 MB, Cache:redis,访问数据库19次