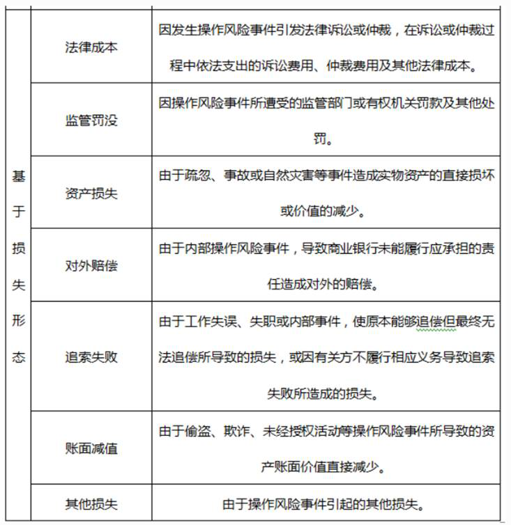
因发生操作风险事件引发法律诉讼或仲裁,在诉讼或仲裁过程中依法支出的诉讼费用、仲裁费用及其他法律成本属于(  )。A.监管罚没 B.法律成本 C.资产损...

作者: tihaiku 人气: - 评论: 0
问题 因发生操作风险事件引发法律诉讼或仲裁,在诉讼或仲裁过程中依法支出的诉讼费用、仲裁费用及其他法律成本属于(  )。
选项 A.监管罚没 B.法律成本 C.资产损失 D.账面减值
答案 B
解析 考点 操作风险分类?

相关内容:操作,风险,事件,法律,诉讼,仲裁,支出,费用,及其他,成本,监管,资产

猜你喜欢

发表评论
更多 网友评论0 条评论)
暂无评论

访问排行

Copyright © 2012-2014 恰考网 Inc. 保留所有权利。 Powered by tikuer.com

页面耗时0.0405秒, 内存占用1.05 MB, Cache:redis,访问数据库18次