下列风险事件中,属于非技术风险事件的是()A:标准引用不当 B:安全措施不到位 C:合同条款遗漏 D:工艺流程不合理

作者: rantiku 人气: - 评论: 0
问题 下列风险事件中,属于非技术风险事件的是()
选项 A:标准引用不当 B:安全措施不到位 C:合同条款遗漏 D:工艺流程不合理
答案 C
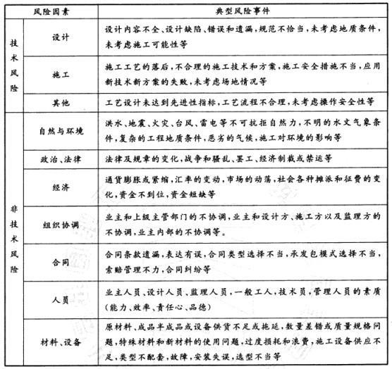
解析 根据风险事件示例表(如下)分析可知,选项C是正确的。

猜你喜欢

发表评论
更多 网友评论0 条评论)
暂无评论

访问排行

Copyright © 2012-2014 恰考网 Inc. 保留所有权利。 Powered by tikuer.com

页面耗时0.0351秒, 内存占用1.03 MB, Cache:redis,访问数据库19次