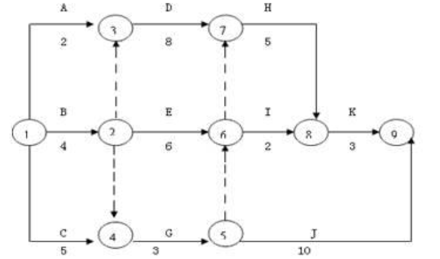
某双代号网络计划如图所示,其中关键线路有( )。 A、1 条 B、2 条 C、3 条 D、4 条

作者: rantiku 人气: - 评论: 0
问题 某双代号网络计划如图所示,其中关键线路有( )。
选项 A、1 条 B、2 条 C、3 条 D、4 条
答案 A
解析 考点: 工作顺序安排。关键线路为:B→D→H→K,工期 20 天。

猜你喜欢

发表评论
更多 网友评论0 条评论)
暂无评论

访问排行

Copyright © 2012-2014 恰考网 Inc. 保留所有权利。 Powered by tikuer.com

页面耗时0.0410秒, 内存占用1.03 MB, Cache:redis,访问数据库20次