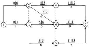
某工程双代号网络计划如下图所示,图中已标出每项工作的最早开始时间和最迟开始时间,该计划表明()。A:关键线路有2条 B:工作1-3与工作3-6的总时差不...

作者: tihaiku 人气: - 评论: 0
问题 某工程双代号网络计划如下图所示,图中已标出每项工作的最早开始时间和最迟开始时间,该计划表明()。
选项 A:关键线路有2条 B:工作1-3与工作3-6的总时差不等 C:工作4-7与工作6-7的自由时差相等 D:工作2-6的总时差与自由时差相等 E:工作3-6的总时差与自由时差不等
答案 AD
解析 本题考核的是双代号网络计划时间参数的计算。关键线路为:①—②—④—⑥—⑦;①—②—③—⑤—⑥—⑦。工作1-3与工作3-6的总时差均为10工作4-7的自由时差=20-11-8=1。工作6-7的自由时差=20-11-9=0。工作2-6的总时差=7-5=2,自由时差=11-5-4=2。工作3-6的总时差与自由时差均为1。

相关内容:工程,代号,网络,计划,下图,图中,工作,时间,关键,线路,时差

猜你喜欢

发表评论
更多 网友评论0 条评论)
暂无评论

访问排行

Copyright © 2012-2014 恰考网 Inc. 保留所有权利。 Powered by tikuer.com

页面耗时0.0297秒, 内存占用1.04 MB, Cache:redis,访问数据库19次