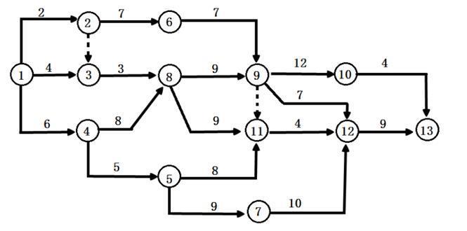
在下面的网络图中,关键线路有( )。 A、①→②→⑥→⑨→⑩→⒀ B、①→③→⑧→⑨→⑿→⒀ C、①→④→⑧→⑨→⑩→⒀ D、①→④→⑧→⑨...

作者: tihaiku 人气: - 评论: 0
问题 在下面的网络图中,关键线路有( )。
选项 A、①→②→⑥→⑨→⑩→⒀ B、①→③→⑧→⑨→⑿→⒀ C、①→④→⑧→⑨→⑩→⒀ D、①→④→⑧→⑨→⑿→⒀ E、①→④→⑤→⑦→⑿→⒀
答案 CDE
解析 本题考查的是制定进度计划的方法。关键线路的工期是39天。关键线路有:①→④→⑧→⑨→⑩→⒀、①→④→⑧→⑨→⑿→⒀、①→④→⑤→⑦→⑿→⒀。

相关内容:网络,图中,关键,线路

猜你喜欢

发表评论
更多 网友评论0 条评论)
暂无评论

访问排行

Copyright © 2012-2014 恰考网 Inc. 保留所有权利。 Powered by tikuer.com

页面耗时0.0450秒, 内存占用1.05 MB, Cache:redis,访问数据库19次