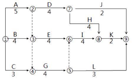
某工程双代号网络计划如图所示,其中关键线路有( )条。 A.1条 B.2条 C.3条 D.4条

作者: tihaiku 人气: - 评论: 0
问题 某工程双代号网络计划如图所示,其中关键线路有( )条。
选项 A.1条 B.2条 C.3条 D.4条
答案 C
解析 本题考查的是制定进度计划的方法。关键线路:A→D→H→K,A→E→I→K,A→G→I→K。

相关内容:工程,代号,网络,计划,如图,关键,线路

猜你喜欢

发表评论
更多 网友评论0 条评论)
暂无评论

访问排行

Copyright © 2012-2014 恰考网 Inc. 保留所有权利。 Powered by tikuer.com

页面耗时0.0449秒, 内存占用1.04 MB, Cache:redis,访问数据库18次