【案例三】 背景资料: 某工程施工合同中规定,合同工期为30 周,合同价为827.28 万元(含规费38 万元),其中,管理费为分部分项工程和措施...

作者: rantiku 人气: - 评论: 0
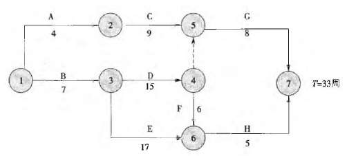
问题 【案例三】 背景资料: 某工程施工合同中规定,合同工期为30 周,合同价为827.28 万元(含规费38 万元),其中,管理费为分部分项工程和措施项目的人、材、机费用之和的18%,利润率为人、材、机费用与管理费之和的5%,营业税税率、城市维护建设税税率、教育费附加费率和地方教育费附加费率分别为3%7%、3%和2%。因通货膨胀导致价格上涨时,发包人只对人工费、主要材料费和机械费(三项费用占合同价的比例分别为22%、40%、9%)进行调整;因设计变更产生的新增工程,发包人既补偿成本又补偿利润。 该工程的D 工作和H 工作安排使用同一台施工机械,机械每天工作一个台班,机械台班单价为1000 元/台班,台班折旧费为600 元/台班。 施工过程中发生了如下事件: 事件1:考虑物价上涨因素,发包人与施工方协议对人工费、主要材料费和机械费分别上调5%、6%和3%。 事件2:因发包人设计变更新增F 工作,F 工作为D 工作的紧后工作,为H 工作的紧前工作,持续时间为6 周。 经双方确认,F 工作的分部分项工程和措施项目的人、材、机费用之和为126 万元,规费为8 万元。 事件3:G 工作开始前,发包人对G 工作的部分施工图进行修改,由于未能及时提供给施工单位,致使G 工作延误6 周。经双方协商,对仅因发包人延迟提供图纸而造成的工程延误,发包人按原合同工期和价格确定分摊的每周管理费标准补偿施工单位管理费。 上述事件发生后,施工单位在合同规定的时间内向发包人提出索赔,并提供了相关资料。 问题: 1.事件1 中,调整后的合同价款为多少万元? 2.事件2 中,应计算F 工作的工程价款为多少万元? 3.事件2 发生后,以工作表示的关键线路是哪一条?列式计算应批准延长的工期和可索赔的费用(不含F 工程价款)。 4.按合同工期分摊的每周管理费应为多少万元?发生事件2 和事件3 后,项目最终的工期是多少周?发包人应批准补偿的管理费为多少万元? (列出具体的计算过程,计算结果保留两位小数)
选项
答案
解析 问题1: 不调值部分占合同价比例:1-22%-40%-9%=29% 调整后的合同价款为:827.28*(0.29+1.05*22%+1.06*40%+1.03*9%)=858.47 万元 (或827.28*5%*22%=9.1 万元 827.26*6%*40%=19.85 万元 827.28*3%*9%=2.23 万元 827.28+9.1+19.85+2.23=858.46 万元) 问题2: 对于F 工作:管理费126*18%=22.68 万元 利润(126+22.68)*5%=7.434 万元 综合税率=1/(1-3%-3%*7%-3%*3%-3%*2%)-1=3.48% F 工作的工程价款为: (126+22.68+7.434+8)*1.0348=169.83 万 问题3: 若仅发生事件2,关键线路为:B-D-F-H 应批准延长的工期为:(7+15+6+5)-30=3 周 增加F 工作导致H 工作较原计划晚开工4 周,造成H 工作机械窝工台班为:4*7=28 台班 可索赔的费用为:28*600=16800 元 关键线路为B-D-F-H 问题4 (1)首先计算税率:3%+3%*7%+3%+3%*2%=3.36% 合同价中的税金为:827.28*3.36%=27.80 万元 合同价中的利润为:(827.28-27.80-38)*5%=36.26 万元 合同价中的管理费为:(827.28-27.8-38-36.26)*l8%=110.63 万元 (2)项目最终工期为:7+15+8+6=36 周 (3)发包人应批准补偿管理费的周数为:36-33=3 周 发包人应补偿的管理费为:3.69*3=11.07 万元

猜你喜欢

发表评论
更多 网友评论0 条评论)
暂无评论

访问排行

Copyright © 2012-2014 恰考网 Inc. 保留所有权利。 Powered by tikuer.com

页面耗时0.0403秒, 内存占用1.04 MB, Cache:redis,访问数据库20次