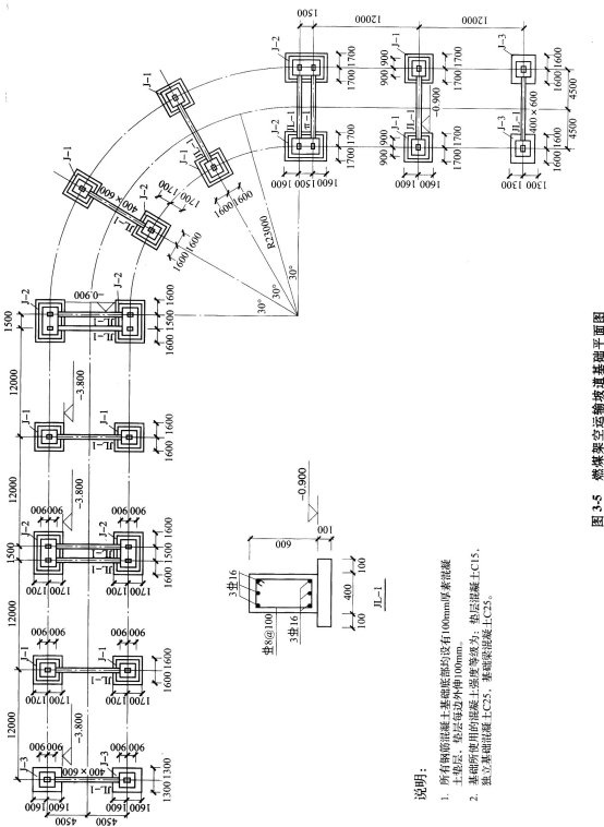
某热电厂煤仓燃煤架空运输坡道基础平面及相关技术参数,如图3-5燃煤架空运输坡道基础平面图和图3-6基础详图所示。 问题: (1)根据工程图纸及技术...

作者: rantiku 人气: - 评论: 0
问题 某热电厂煤仓燃煤架空运输坡道基础平面及相关技术参数,如图3-5燃煤架空运输坡道基础平面图和图3-6基础详图所示。 问题: (1)根据工程图纸及技术参数,按《房屋建筑与装饰工程工程量计算规范》GB50854--2013的计算规则,列式计算现浇混凝土基础垫层、现浇混凝土独立基础(-0.3m以下部分)、现浇混凝土基础梁、现浇构件钢筋、现浇混凝土模板五项分部分项工程的工程量,根据已有类似项目结算资料测算,各钢筋混凝土基础钢筋参考含量分别为:独立基础80kg/m3,基础梁100kg/m3(基础梁施工是在基础回填土回填至-1.00m时再进行基础梁施工)。 (2)根据问题(1)的计算结果及答题卡中给定的项目编码、综合单价,按《建设工程工程量清单计价规范》GB 50500--2013的要求,在表3-1中编制分部分项工程和单价措施项目清单与计价表。 (3)假如招标工程量清单中,表3-1中单价措施项目中模板项目的清单不单独列项,按《房屋建筑与装饰工程工程量计算规范》GB 50854--2013中工作内容的要求,模板费应综合在相应分部分项项目中,根据表3-1的计算结果,列式计算相应分部分项工程的综合单价。 (4)根据问题(1)的计算结果,按定额规定混凝土损耗率为1.5%,列式计算该架空运输坡道土建工程基础部分总包方与商品混凝土供应方各种强度等级混凝土的结算用量。(计算结果保留两位小数)
选项
答案
解析 问题(1): ①现浇混凝土垫层工程量计算(m3): J-1:(3.4*3.6)*0.1*10=12.24 J-2:(4.9 * 3.6)* 0.1*6=10.584 J-3:(2.8*3.4)*0.1*4=3.808 J1-1:0.6*(9-1.8)*0.1*13=5.616 小计:垫层总体积32.25m3 ②现浇混凝土独立基础工程量计算(m3): J-1:[(3.2 *3.4+2.4*2.6)*0.4+1.6*1.8*2.7]*10=146.24 J-2:[(4.7*3.4+3.9*2.6)*0.4+3.1*1.8*2.7]*6=153.084 J-3:(2.6*3.2*0.8+1.6*1.8*2.7)*4=57.728 小计:独立基础体积357.05m3 ③现浇混凝土基础梁工程量计算(m3): 0.4 *0.6*(9-1.8)* 13=22.46 ④现浇构件钢筋工程量计算(t): (357.05 *80+22.46 * 100)/1000=30.81 ⑤现浇混凝土模板工程量计算(m2): 垫层模板: J-1:(3.4+3.6)*2 *0.1*10=14 J-2:(4.9+3.6)* 2 * 0.1 * 6=10.2 J-3:(2.8+3.4)*2*0.1 *4=4.96 J1-1:(9-1.8)*0.1 * 2*13=18.72 小计:47.88m2 独立基础模板: J-1:{[(3.2+3.4)+(2.4+2.6)]*2*0.4+(1.6+1.8)*2*2.7}*10=276.4 J-2:{[(4.7+3.4)+(3.9+2.6)]*2*0.4+(3.1+1.8)*2*2.7}*6=228.84 J-3:[(2.6+3.2)*2 *0.8+(1.6+1.8)* 2 * 2.7]*4=110.56 小计:615.8m2 规范规定:柱、梁、墙、板相互连接的重叠部分,均不计算模板面积,所以此处应考虑扣除基础梁端部与基础连接处所占的模板:615.8-0.4 *0.6 *2*13=609.56(m2) 基础梁模板:(9-1.8)*0.6 * 2*13=112.32(m2) 问题(2): 表3-1分部分项工程和单价措施项目清单与计价表 续表3-1 问题(3): 现浇混凝土基础垫层综合单价=(14512.5+861.84)/32.25=476.72(元/m3) 现浇混凝土独立基础综合单价=(189236.5+29258.88)/357.05=611.94(元/m3) 现浇混凝土基础梁综合单价=(12016.1+7750.08)/22.46=880.06(元/m3) 问题(4): C15商品混凝土结算量:32.25 *(1+1.5%)=32.73(m3) C25商品混凝土结算量:(357.05+22.46)*(1+1.5%)=385.20(m3) 综合知识点三:施工定额与预算定额 人工幅度差=(基本用工+辅助用工+超运距用工)*人工幅度差系数 材料消耗量=材料净用量+损耗量 机械台班消耗量=施工定额机械台班消耗量*(1+机械幅度差系数) 预算定额基价=预算定额单位人工费+预算定额单位材料费+预算定额单位施工机械费 其中: 人工费=预算定额人工消耗量*人工单价 材料费=预算定额人工消耗量*材料基价 机械费=预算定额机械消耗量*机械台班单价

猜你喜欢

发表评论
更多 网友评论0 条评论)
暂无评论

访问排行

Copyright © 2012-2014 恰考网 Inc. 保留所有权利。 Powered by tikuer.com

页面耗时0.0388秒, 内存占用1.03 MB, Cache:redis,访问数据库15次