某工程项目业主分别与甲、乙施工单位签订了土建施工合同和设备安装合同,土建施工合同约定:管理费为人材机费之和的10%,利润为人材机费用与管理费之和的6%,规...

作者: tihaiku 人气: - 评论: 0
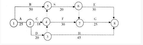
问题 某工程项目业主分别与甲、乙施工单位签订了土建施工合同和设备安装合同,土建施工合同约定:管理费为人材机费之和的10%,利润为人材机费用与管理费之和的6%,规费和税金(营业 税)为人材机费管理费和利润之和的9.8%,合同工期为100天。设备安装合同约定:管理费和利润均以人工费为基础,其费率分别为55%、45%。规费和税金(营业税)为人材机费用与管理费和利润之和的9.8%,合同工期为20天。土建施工合同与设备安装合同均约定:人工工曰单价 为80元/工曰,窝工补偿按70%计,机械台班单价按500元/台班,闲置补偿按80%计。   甲乙施工单位编制了施工进度计划,获得监理工程师的批准,如图4.1所示。 甲乙施工单位施工进厦计划(单位:天)   事件1:基础工程A工作施工完毕组织验槽时,发现基坑实际土质与业主提供的工程地质资料不符,为此,设计单位修改加大了基础埋深,该基础加深处理使甲施工单位增加用工50个工曰,增加机械10个台班,A工作时间延长3天,甲施工单位及时向业主提出费用索赔和工期索赔。   事件2:设备基础D工作的预埋件施工完毕后,甲施工单位报监理工程师进行隐蔽工程验收,监理工程师未按合同约定的时限到现场验收,也未通知甲施工单位推迟验收时间,在此情况下,甲施工单位进行了隐蔽工序施工,业主代表得知该情况后要求施工单位剝露重新检验,检验发现预埋件尺寸不足,位置偏差过大,不符合设计要求。该重新检验导致甲施工单位增加人工30工曰,材料费1.2万元,D工作延长2天,甲施工单位及时向业主提供了费用索赔和工期索赔。   事件3:设备安装S工作幵始后,乙施工单位发现业主采购的设备配件玦失,业主要求乙施工单位自行采购玦失配件。为此,乙施工单位发生材料费2.5万元,人工费0.5万元,S工作时间延长2天。乙施工单位向业主提出费用索赔和工期延长2天的索赔,向甲施工单位提出受事件1和事件2影响工期延长5天的索赔。   事件4:设备安装过程中,由于乙施工单位安装设备故障和调试设备损坏使S工作延长施工工期6天,窝工24个工曰。增加安装、调试设备修理费1.6万元,并影响了甲施工单位后续工作的幵工时间,造成甲施工单位窝工36个工曰,机械闲置6个台班。为此,甲施工单位分别向业主和乙施工单位及时提出了费用和工期索赔。   问题:   1.分别指出事件1一4中甲施工单位和乙施工单位的费用索赔和工期索赔是否成立?并分别说明理由。   2.事件2中,业主代表的做法是否妥当?说明理由。   3.事件1一4发生后,图4.1中E和G工作实际幵始工作时间分别为第几天?说明理由。   4.计算业主应补偿甲、Z施工单位的费用分别为多少元。可批准延长的工期分别为多少天?   (计算结果保留两位小数)
选项
答案
解析  1.事件一费用和工期索赔成立,工程地质资料由业主提供并负责,且A工作为关键工作,由于工程地质资料不符导致的费用和工期可以索赔。   事件二费用和工期索赔不成立,剝露后重新检验发现预埋件尺寸、位置不符合设计要求,施工单位对施工质量直接负责,所以属于施工单位应当承担的责任,费用和工期不能索赔。   事件三乙施工单位向业主索赔的工期和费用成立,S是关键工作且发生延误是因为业主采购的设备配件缺失造成,属于发包方原因,费用可以索赔,向业主索赔2天工期成立。   乙施工单位向甲施工单位索赔的工期不成立,事件1和事件2对乙施工单位的工期没有影响,且甲、乙没有直接的合同关系,所以不能向甲施工单位索赔工期。   事件四乙施工单位向业主索赔工期和费用不成立,由于乙施工单位安装设备故障和调试设备损坏,属于乙施工单位应承担的责任,所以不能向业主提出工期和费用索赔。   甲施工单位向业主索赔工期和费用成立,由于乙施工单位安装设备故障和调试设备损坏,属于乙施工单位应承担的责任,但是由于甲乙没有直接的合同关系,所以甲施工单位可以向业主提出工期和甲施工单位的窝工和机械闲置费用索赔。   甲施工单位向乙施工单位提出工期和费用索赔不成立,因为甲、乙没有直接的合同关系,但是甲施工单位可以向业主索赔,业主再向乙施工单位索赔。   2.业主代表的做法妥当,经监理人检查质量合格或监理人未按约定的时间进行检查的,承包人覆盖工程隐蔽部位后,对质量有疑问的,可要求承包人对已覆盖的部位进行钻孔探测或掲幵重新检验,承包人应遵照执行,并在检验后重新覆盖恢复原状。   3.事件1一4发生后,实际工期为50+20+2+6+30=108天,其中E为关键工作,所以E的幵始时间 为第79天(78天末)。由于A工作延长3天,D工作延长2天,所以G工作的最早第81天幵始(80天末)。   4.业主应补偿甲施工单位的费用=[(50x80+10x500)x(1+10%) x (1+6%)+36x80x70%+6x500x80%]x(1+9.8%)=16371.18元   业主应补偿乙施工单位的费用=[2.5+0.5x(1+55%+45%)] x(1+9.8%)x1000=38430元   业主可批准甲施工单位的顺延工期=2+6=8天   业主可批准乙施工单位的顺延工期=2天

相关内容:工程项目,业主,土建,施工,同和,设备安装,合同,约定,管理费,人材机,之和,利润,费用

猜你喜欢

发表评论
更多 网友评论0 条评论)
暂无评论

访问排行

Copyright © 2012-2014 恰考网 Inc. 保留所有权利。 Powered by tikuer.com

页面耗时0.0464秒, 内存占用1.06 MB, Cache:redis,访问数据库20次