背景资料:某施工单位与业主签订了某工程的施工合同,合同工期为110天(5月1日~8月18日)。 合同中约定: (1)人工单价为90元/工日。 (2)...

作者: tihaiku 人气: - 评论: 0
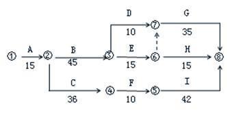
问题 背景资料:某施工单位与业主签订了某工程的施工合同,合同工期为110天(5月1日~8月18日)。 合同中约定: (1)人工单价为90元/工日。 (2)人员窝工补偿单价,按照50元/工日计算。 (3)发包方原因造成机械闲置,其补偿单价按照机械台班单价的50%计算。 (4)因发生甲方的风险事件导致的工人窝工和机械闲置费用,只计取规费和税金,因甲方的责任事件导致的工人窝工和机械闲置,除计取规费和税金外,还应补偿现场管理费,按人工费和机械费之和的5%计算现场管理费。 (5)工期每提前(或拖延)1天,奖励(或罚款)3000元(含税金)。 (6)各项工作实际工程量在清单工程量变化幅度±15%以外的,调价系数为0.95和1.05。 (7)规费和税金合计税率为18%。 项目开工前,施工方提交了施工方案及施工进度计划(施工进度计划如图4-1所示),所有工作都按最早开始时间安排,并获得监理工程师的批准。 根据施工方案及施工进度计划,工作A、B、I需要使用同一台机械施工。该机械的台班单价为1000元/台班。 施工过程中发生如下事件: 事件一:5月1日由于现场停电,工作A迟开工5天,施工方10名工人窝工5天。 事件二:工作C施工中,因设计方案调整,导致C工作持续时间延误10天,造成施工方人员窝工100个工日。 事件三:工作E由于设计变更工程量由150m3(综合单价400元/m3)增至170m3。 事件四:工作H施工中,正逢夏季炎热天气,工作效率下降,使该工作拖延5天,多用工20个工日。 事件五:工作I施工中,承包商采购了业主推荐的某设备制造厂生产的工程设备,设备到场后检验发现缺少一关键配件,使该设备无法正常安装,导致工作I作业时间拖延2天,窝工人工费损失2000元,窝工机械费损失1500元。 上述事件发生后,施工方及时向发包方提出了索赔。 (计算过程和结果均以元为单位,结果取整) <1> 、请在网络图中补充虚箭线,以满足工作A、B、I需要使用同一台机械施工的要求。开工前的进度计划中哪些工作为关键工作 事件二发生后原关键线路是否发生了变化 <2> 、施工方是否可以分别就事件一~五提出工期和费用索赔 说明理由。 <3> 、施工方可得到的合理工期补偿为多少天 该工程项目的实际工期是多少天 工期奖罚款是多少 <4> 、各项事件中,施工方可得到的费用补偿分别是多少
选项
答案
解析 【1】 用虚箭线连接节点3与5,以满足工作A、B、I共用一台机械的要求。 原关键工作为工作A、B、E、G。 事件二发生后原关键线路发生了改变,关键线路为A、C、F、I。 【2】 事件一:能够提出工期和费用索赔,因为一周内非承包商的原因造成的停水停电事件是业主应承担的风险,造成承包方费用增加由业主承担,且工作A为关键工作。 事件二:能够提出工期和费用索赔,因为设计方案调整是业主的责任,造成承包方费用增加由业主承担,且延误的时间10天超过工作C的总时差7天。 事件三:能够提出费用索赔,因为设计变更是业主的责任,造成承包方费用增加由业主承担;不能提出工期索赔,因为工作E增加的时间(170-150)/(150÷15)=2天没有超过E的总时差3天。 事件四:不能提出费用索赔,因为夏季炎热天气属于有经验的承包商应该能够预测到的风险,索赔不成立。 事件五:索赔不成立,承包商购买的设备质量问题由承包商负责。 【3】 事件一:工期索赔5天; 事件二:工期索赔3天; 总计工期索赔:5+3=8(天)。 该工程可顺延的工期为:118天 该工程实际工期为:120天。 工期罚款2天,合计:2×3000=6000(元) 【4】 事件一: (5×10×50+1000×50%×5)×(1+18%)=5900(元) 事件二: 人工窝工费和机械闲置索赔款额为: (100×50+1000×50%×10)×(1+5%)×(1+18%)=12390(元) 事件三: 20×400×(1+18%)=9440(元)

相关内容:背景,资料,业主,工程,施工,合同,工期,110天,约定,人工,单价,工日

猜你喜欢

发表评论
更多 网友评论0 条评论)
暂无评论

访问排行

Copyright © 2012-2014 恰考网 Inc. 保留所有权利。 Powered by tikuer.com

页面耗时0.0415秒, 内存占用1.05 MB, Cache:redis,访问数据库20次