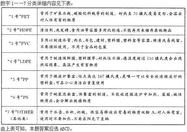
A.用这些数字1-7对塑料进行分类,可以帮助我们科学地使用塑料制品,同时也有利于塑料的分类回收 B.这些分类中,多数不能进行加热,容易产生有毒物质 C...

作者: tihaiku 人气: - 评论: 0
问题
选项 A.用这些数字1-7对塑料进行分类,可以帮助我们科学地使用塑料制品,同时也有利于塑料的分类回收 B.这些分类中,多数不能进行加热,容易产生有毒物质 C.“6号”PS如果用于包装酸性或碱性物质,会分解出致癌物质 D.“5号”PP是唯一可以放入微波炉中加热的,可以重复使用
答案 ABCD
解析

相关内容:数字,塑料,分类,科学,塑料制品,同时,回收,加热,有毒,物质

猜你喜欢

发表评论
更多 网友评论0 条评论)
暂无评论

Copyright © 2012-2014 恰考网 Inc. 保留所有权利。 Powered by tikuer.com

页面耗时0.0268秒, 内存占用1.05 MB, Cache:redis,访问数据库19次