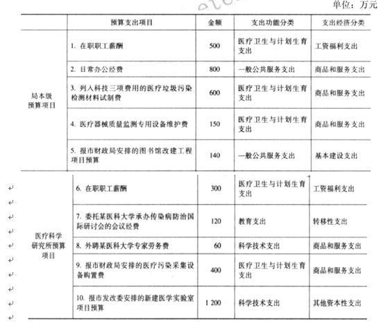
2*17 年 11 月,某市卫生局财务处根据财政部门要求和现行《政府收支分类科目》的规定,编制了卫生局及其下属事业单位医疗科学研究所 2*18 年度支出预...

作者: tihaiku 人气: - 评论: 0
问题 2*17 年 11 月,某市卫生局财务处根据财政部门要求和现行《政府收支分类科目》的规定,编制了卫生局及其下属事业单位医疗科学研究所 2*18 年度支出预算草案,报请卫生局总会计师审定。2*18 年度支出预算草案简表如下表所示。 要求:
选项 假定你是该卫生局总会计师,请逐项审查上表中的预算支出分类是否正确;如不正确,请指出正确的支出分类。
答案
解析 (1)支出功能分类正确,支出经济分类正确。 (2)支出功能分类不正确,支出经济分类正确。 正确的支出功能分类为医疗卫生与计划生育支出。 (3)支出功能分类不正确,支出经济分类正确。 正确的支出功能分类为科学技术支出。 (4)支出功能分类正确,支出经济分类正确。 (5)支出功能分类不正确,支出经济分类不正确。 正确的支出功能分类为医疗卫生与计划生育支出。 正确的支出经济分类为其他资本性支出。 (6)支出功能分类不正确,支出经济分类正确。 正确的支出功能分类为科学技术支出。 (7)支出功能分类不正确,支出经济分类不正确。 正确的支出功能分类为科学技术支出。 正确的支出经济分类为商品和服务支出。 (8)支出功能分类正确,支出经济分类正确。 (9)支出功能分类不正确,支出经济分类不正确。 正确的支出功能分类为科学技术支出。 正确的支出经济分类为其他资本性支出。 (10)支出功能分类正确,支出经济分类不正确。 正确的支出经济分类为基本建设支出。

相关内容:市卫生局,财务处,根据,财政部门,求和,政府收支分类科目,规定,编制,卫生局,事业单位,医疗,学研究所,年度,支出

猜你喜欢

发表评论
更多 网友评论0 条评论)
暂无评论

访问排行

Copyright © 2012-2014 恰考网 Inc. 保留所有权利。 Powered by tikuer.com

页面耗时0.0390秒, 内存占用1.04 MB, Cache:redis,访问数据库17次