背景资料 某重力式码头主体工程施工分3 个流水段进行,段间、段内施工工艺互无干扰。抛石基 床(包括挖泥、抛石、整平)、沉箱安放(包括预制、出运、安装、...

作者: tihaiku 人气: - 评论: 0
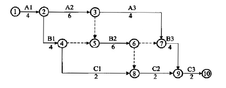
问题 背景资料 某重力式码头主体工程施工分3 个流水段进行,段间、段内施工工艺互无干扰。抛石基 床(包括挖泥、抛石、整平)、沉箱安放(包括预制、出运、安装、箱内填料)、上部结构(包 括沉箱封顶混凝土、胸墙及面层混凝土浇筑)分项工程各只有一个专业施工队施工。 各分项工程所需工时如下表所列: 施工进度计划网络图如下: 问题 根据表列项目与工时绘制施工进度计划横道图(按每项工作最早开始时间安排)。
选项
答案
解析

相关内容:背景,资料,重力,码头,主体,工程,施工分,工分,流水,段进行,段间,段内,施工,工艺,互无,干扰,石基,整平,沉箱,出运

猜你喜欢

发表评论
更多 网友评论0 条评论)
暂无评论

访问排行

Copyright © 2012-2014 恰考网 Inc. 保留所有权利。 Powered by tikuer.com

页面耗时0.0497秒, 内存占用1.05 MB, Cache:redis,访问数据库20次