背景资料: 某二级公路的主要工序如下表: 施工单位编制了如下网络计划: 施工中发生了如下事件: 事件一:由于施工单位设备故障,导致 C 工...

作者: tihaiku 人气: - 评论: 0
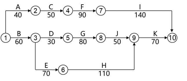
问题 背景资料: 某二级公路的主要工序如下表: 施工单位编制了如下网络计划: 施工中发生了如下事件: 事件一:由于施工单位设备故障,导致 C 工作中断 4d。 事件二:由于百年一遇的冰雪灾害,导致 D 工作晚开工 15d。 事件三:由于图纸晚到,导致 E 工作停工 10d。 针对上述事件中的暂停施工,施工单位在合同规定时间内向监理提出了延期申请和费用索赔的要求。合同约定,成本损失费为人民币 1.5 万元/d,利润损失费为人民币 0.2 万元/d。 该工程施工期间,原材料价格波动很大,施工合同中约定只对水泥、柴油及石材采用调值公式法进行价差调整。基期为当年 5 月,工程款按月计量,每月调整价差。该工程投标函投标总报价中,水泥占 35%,柴油占 15%,石材占 20%,各月价格见下表。 1. 计算图示网络工期,并指出关键线路。 2. 针对背景中的网络计划,分别分析 C、 D、 E 工作工期索赔和费用索赔的合理性 3. 计算可索赔的费用。(列式计算,保留两位小数点) 4. 8 月份未调价进度款为 4338 万元,调价之后的当月工程款是多少?(列式计算,保留两位小数点)
选项
答案
解析 1.图示网络工期为 40+50+90+140=320d, 关键线为: A→C→F→I 或①→②→④→⑦→⑩。 2. C 工作:工期索赔和费用索赔不合理。因为导致 C 工作中断的原因是施工单位设备故障,应由施工单位承担责任。 D 工作:工期索赔和费用索赔不合理。虽然百年一遇的冰雪灾害属于不可抗力,施工单位理应可以索赔工期,但是,工作的总时差为 30d,晚开工 15d 没有超过其总时差,所以不可提出工期索赔的申请。不可抗力发生后的停工损失的责任应由施工单位承担,所以也不可提出费用索赔的申请。 E 工作:工期索赔不合理,费用索赔合理。图纸晚到造成的停工责任应由建设单位承担,因此可提出费用索赔的申请。但由于 E 工作有 10d 的总时差,停工时间没有超过总时差,因此不可提出工期索赔的申请。 3.可索赔的费用=10d×(1.5 万元/d+0.2 万元/d) =17.00 万元 4.8 月份: 4338×(0.3+0.35×4280/3800+0.15×6.13/5.9+0.2×215/200) =4619. 97(万元)。

相关内容:背景,资料,公路,工序,编制,如下,网络,计划,施工,事件,设备,故障

猜你喜欢

发表评论
更多 网友评论0 条评论)
暂无评论

访问排行

Copyright © 2012-2014 恰考网 Inc. 保留所有权利。 Powered by tikuer.com

页面耗时0.0439秒, 内存占用1.05 MB, Cache:redis,访问数据库20次