背景资料:某施工单位承接了某二级公路桥梁工程,施工单位按照合同工期要求编制了如下网络计划(时间单位:d),并经监理工程师批准后实施。 在实施...

作者: tihaiku 人气: - 评论: 0
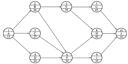
问题 背景资料:某施工单位承接了某二级公路桥梁工程,施工单位按照合同工期要求编制了如下网络计划(时间单位:d),并经监理工程师批准后实施。 在实施过程中,发生了如下事件: 事件一:工作 D(1 号台基础)施工过程中,罕见特大暴雨天气使一台施工机械受损,机械维修花费 2 万元,同时导致工作 D 实际时间比计划时间拖延 8 天; 事件二:施工单位租赁的施工机械未及时进场,使工作 F(1 号台身)实际时间比计划时间拖延 8 天,造成施工单位经济损失 2000 元/天; 事件三:业主变更设计,未及时向施工单位提供图纸,使工作 E(0 号台身)实际时间比计划时间拖延 15 天,造成施工单位经济损失 1600 元/天。 问题: 1. 根据网络图计算该工程的总工期,并指出关键路线。 2. 分别分析事件一、二、三对总工期的影响,并计算施工单位可获得的工期补偿。 3. 分别分析施工单位能否就事件一、二、三导致的损失向业主提出索赔,说明理由,并计算索赔金额。 4. 将背景中的双代号网络改为单代号网络。
选项
答案
解析 1. 工期为 145 天。 关键线路为:①→②→③→④→⑤→⑦→⑧→⑨→⑩或 A→B→F→H→J。 2. 事件一中,工作 D 为非关键工作,总时差为 10,其对总工期的影响是延误 8-10=-2 天。 事件二中,工作 F 为关键工作,其对总工期的影响是延误 8 天(1 分)。 事件三中,工作 E 为非关键工作,总时差为 10,其对总工期的影响是延误 15-10=5 天。 故工作 D、E、F 延误对总工期的影响是使总工期延长 max{5,8}=8 天。 施工单位可以就事件一、三导致的工期延误提出工期补偿要求,不能就事件二导致的工期延误提出工期补偿要求。施工单位可获得的工期补偿为 max{-2,5}=5 天。 3. 事件一:属于天气原因,属双方共同承担的风险,不能提出费用索赔。 事件二:由于施工单位原因导致的损失不能提出费用索赔。 事件三:由于业主的原因导致的损失可以提出费用索赔。索赔金额为 15×1600=24000 元。 4. 单代号网络为:

相关内容:背景,资料,公路桥梁,工程,合同,工期,要求,编制,如下,网络,计划,时间,单位,监理,工程师

猜你喜欢

发表评论
更多 网友评论0 条评论)
暂无评论

访问排行

Copyright © 2012-2014 恰考网 Inc. 保留所有权利。 Powered by tikuer.com

页面耗时0.0351秒, 内存占用1.05 MB, Cache:redis,访问数据库17次