合作研发的优点有()。A:需要企业投入太多的精力B:有助于迅速提高企业的技术能力C:可在短期内取得经济效果D:可分散风险E:企业可以形成自...

作者: rantiku 人气: - 评论: 0
问题 合作研发的优点有()。
选项 A:需要企业投入太多的精力 B:有助于迅速提高企业的技术能力 C:可在短期内取得经济效果 D:可分散风险 E:企业可以形成自己独特的技术或产品
答案 BCD
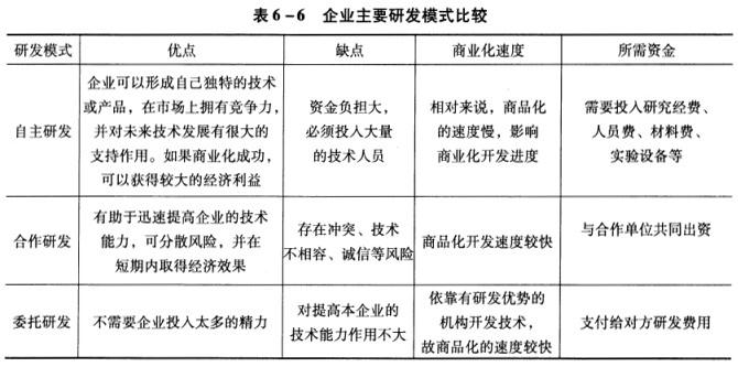
解析 企业研发模式的比较如表6-6所示。

猜你喜欢

发表评论
更多 网友评论0 条评论)
暂无评论

访问排行

Copyright © 2012-2014 恰考网 Inc. 保留所有权利。 Powered by tikuer.com

页面耗时0.0547秒, 内存占用1.02 MB, Cache:redis,访问数据库14次