防止污染物进入地下水含水层的主要措施有( )。A. 防止土壤污染 B. 工矿企业的合理布局 c. 严禁用渗井排放污水 D. 合理选择废物堆...

作者: rantiku 人气: - 评论: 0
问题 防止污染物进入地下水含水层的主要措施有( )。
选项 A. 防止土壤污染 B. 工矿企业的合理布局 c. 严禁用渗井排放污水 D. 合理选择废物堆放场所 E. 固体废物堆放场底应做防渗处理
答案 ABCDE
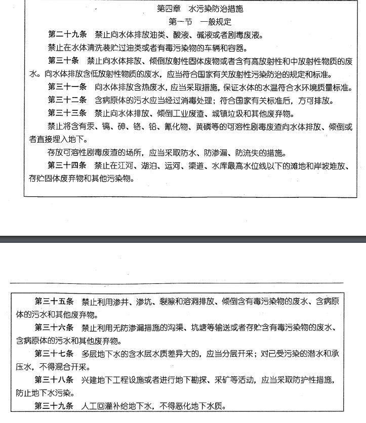
解析 这个考点在参考教材中没有相关内容,在《建设项目地下水环境影响坪价规范》 ( DZ 0225-2004 )也没有相关内容, 《环境影响评价技术导则 地下水环境》中也没有具体详细的措施,只是给了一些宏观的原则和要求,下列内容来自相关文章:为防止污染物渗入地下水,一方面要防止土壤污染,另一方面要想法阻断污染物与地下水的联系。这包括工矿企业的合理布局,尽量避免在关键地点上游排污;完善排水系统,严禁用渗井排放污水;合理选择废物堆放场所;污水池及固体废物堆放场底应作防渗处理;并应注意地质条件的选择,建立卫生防护带等。《中华人民共和国水污染防治法》 (2008年2月 28 日修订)对水污染防治措施有详细的规定。

猜你喜欢

发表评论
更多 网友评论0 条评论)
暂无评论

访问排行

Copyright © 2012-2014 恰考网 Inc. 保留所有权利。 Powered by tikuer.com

页面耗时0.0419秒, 内存占用1.03 MB, Cache:redis,访问数据库18次