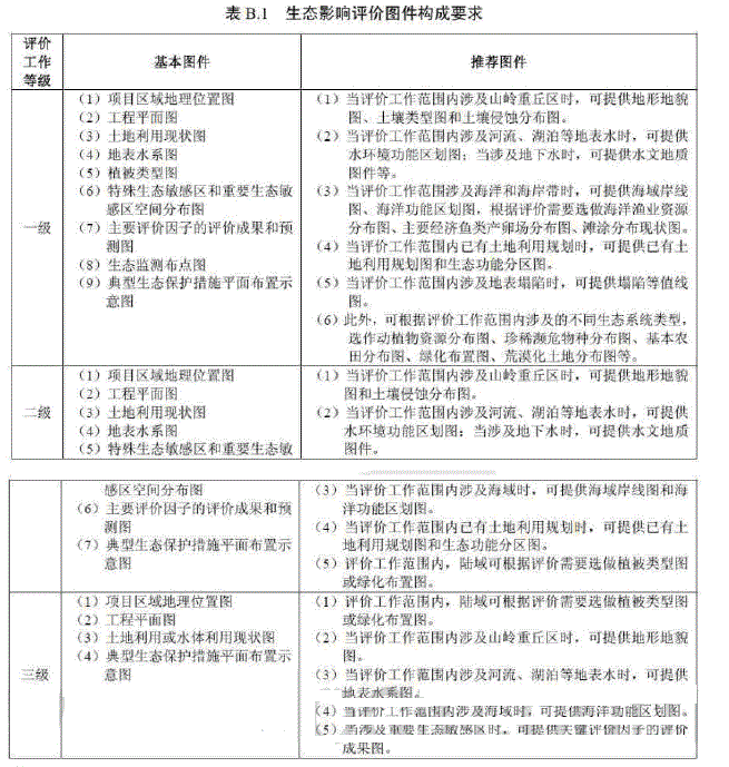
下列生态影响一级评价要求的图件中,属于推荐图件的是()。A.地表水系图 B.植被类型图C.动、植物资源分布图 D.生态监测布点图

作者: rantiku 人气: - 评论: 0
问题 下列生态影响一级评价要求的图件中,属于推荐图件的是()。 A.地表水系图 B.植被类型图 C.动、植物资源分布图 D.生态监测布点图
选项
答案 C
解析 解答:详见生态导则附件B表B.1生态影响评价图件构成要求。ABD均是基础图件,C是推荐图件。 特殊生态敏感区——自然保护区、世界文化和自然遗产 重要生态敏感区文本只提了8个,注: 两区——风景名胜区、珍稀濒危野生动植物天然集中分布区; 两公园——森林公园、地质公园 两重要——重要湿地;重要水生生物的自然产卵地及索饵场、越冬场和洄游通道 两天然——原始天然林;天然渔场。

猜你喜欢

发表评论
更多 网友评论0 条评论)
暂无评论
错误啦!

错误信息

  • 消息: [程序异常] : MISCONF Redis is configured to save RDB snapshots, but it's currently unable to persist to disk. Commands that may modify the data set are disabled, because this instance is configured to report errors during writes if RDB snapshotting fails (stop-writes-on-bgsave-error option). Please check the Redis logs for details about the RDB error.
  • 文件: /twcms/kongphp/cache/cache_redis.class.php
  • 位置: 第 85 行
    <?php echo 'KongPHP, Road to Jane.'; ?>