水电规划环评 【素材】 某山区河流流域总面积25 900 km2,干流长度383 km,天然落差2 493 m,水量丰沛,干流河床比降大,年平均径...

作者: tihaiku 人气: - 评论: 0
问题

水电规划环评

【素材】

某山区河流流域总面积25 900 km2,干流长度383 km,天然落差2 493 m,水量丰沛,干流河床比降大,年平均径流量15 8 m3/s,水能资源丰富。在该河流上游距离河口146 km处已经有一蓄水5.4亿m3的水库。河段所在地区经济不发达,流域总人口5.1万人,涉及两个县的1 4个乡,国内总产值1.7亿元。为发展地方经济,开发水电资源成为该流域的一个必然的选择。根据该河流的形态、资源分布特点和水库的蓄水位变化情况,水电部门做出了该流域梯级水电开发规划。该规划提出5个拟议订方案,分别在河流的不同河段开发4组可能的梯级开发方案,其中一个作为规划的推荐方案,规划中主要在不同梯级组的地质条件、水文泥沙情况、交通条件、动能经济指标、水库淹没、工程枢纽布置、工程量以及环境影响等方面进行技术经济比较和论证。最后推荐的开发方案是“一库5级”方案。

【问题】

1.该规划的环境影响评价重点是什么?

2.简述生态影响预测与评价的主要内容。

3.规划分析的主要内容有哪些?

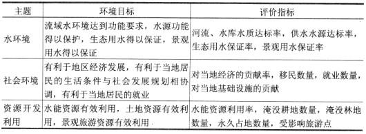
4.列表表示该规划环评的评价指标体系。

5.开展该规划环境影响评价需要涉及哪些机构或者部门?其作用是什么?

选项

1.答:该项目属于专项规划的环境影响评价,从项目性质和所在地区的环境概况看,项目的主要影响是对所在地区的生态系统及水库淹没区的土地利用和社会的影响。对该规划进行环境影响评价的重点是规划分析、生态影响评价和替代方案。规划分析中该规划与其他相关规划的协调是重点内容;生态影响评价重点是规划对流域陆生和水生生态系统的影口向;替代方案分析比较主要是针对不同的规划方案以及规划取消情况下的零方案,对社会、经济和环境的影响的对比分析。

2.答:水电梯级开发产生的生态影响主要包括:土地淹没对陆生动植物分布及多样性的影响,对水生生物多样性的影响。因此生态影响与预测的主要内容包括:(1)对陆生植物的影响。①直接影响:各规划方案的水库淹没情况;各规划方案的植被损失情况;影响区内有无珍稀(列入国家级或地方级保护名录的)动植物。对流域内陆地生态系统中动物和植物多样性的影响。②间接影响:人为活动增加,水电开发造成的交通运行、电力输送等活动对植被的破坏。施工期的临时影响:施工活动造成的植被破坏。(2)对陆生动物的影响。①工程实施后的影响:水库的蓄水和发电将造成水库周边频繁的水陆变换,可能会影响到爬行类和两栖类动物的生境条件。河道在丰水期水量会减少,对动物会产生影响。②施工过程对动物的影响:对鸟类、兽类、昆虫和其他动物的影响。(3)对流域内陆地生态系统稳定性及完整性的影响。(4)对水生生物的影响。①施工过程对水生生物的影响:对藻类、底栖动物、鱼类的影响。②运行期对水生生物的影响:库区使得生物量增加,种类增加;河道减水对河流中鱼类、底栖生物和藻类等的影响。(5)对干流河段水生生物的多样性、完整性和稳定性的影响。

3.答:规划分析主要内容包括:(1)规划描述:规划的背景及意义、规划方案简介、规划推荐方案和规划的近期工程及开发顺序等。(2)规划目标协调性分析:水电开发规划与本地区社会经济发展目标的协调,与整个流域开发目标的协调,与本地区其他相关规划(土地利用规划、水利规划、城镇体系发展规划及旅游资源开发规划等)的协调性分析。(3)规划的环境限制性因素分析。

4.

5.答:开展本规划环境影响评价药涉及的机构或部门及其作用如下:

答案
解析

1.《环境影响评价案例分析》考试大纲中“九、规划环境影响评价(2)判断规划实施后影响环境的主要因素及可能产生的主要环境问题”从专项规划的特点出发,其环境影响评价的重点就是工作的重点和规划将来可能产生的主要环境影响。专项规划不同于建设项目,水电开发规划的影响更多应该关注其对区域的整体影响,所以规划分析是重要的。另外此类规划的行动后果一般不产生重要的污染问题,而对于流域的生态系统则影响则很大。

2.《环境影响评价案例分析》考试大纲中“九、规划环境影响评价(2)判断规划实施后影响环境的主要因素及可能产生的主要环境问题”参考《环境影响评价技术导则一生态影响》中对于生态影响预测与评价的要求,根据项目可能对陆生、水生生态系统产生的影响的特点,提出对珍稀物种、生物多样性与生态系统结构和功能完整性三个方面的影响预测和评价。

3.《环境影响评价案例分析》考试大纲中“九、规划环境影响评价(2)判断规划实施后影响环境的主要因素及可能产生的主要环境问题”参考《规划环境影响评价技术导则》中对于规划分析的主要要求与建设性项目工程分析类型。从以下三个方面考虑:规划本身的介绍和描述,规划的协调性,当地环境资源条件对规划本身的限制。

4.《环境影响评价案例分析》考试大纲中“九、规划环境影响评价(2)判断规划实施后影响环境的主要因素及可能产生的主要环境问题”参考《规划环境影响评价技术导则》中评价的指标体系,从环境主题、环境目标和评价指标三个层次,结合本案例的实际情况提出。其中生态、水环境和社会经济是必须有的,空气质量、噪声、固体废弃物等可以省略。

5.《环境影响评价案例分析》考试大纲中“一、相关法律法规运用和政策、规划的符合性分析(1)分析建设项目环境影响评价中运用的法律法规的适用性”。

相关内容:水电,规划,素材,山区,河流,流域,总面积,干流,长度,天然,落差,水量,河床,比降

猜你喜欢

发表评论
更多 网友评论0 条评论)
暂无评论

访问排行

Copyright © 2012-2014 恰考网 Inc. 保留所有权利。 Powered by tikuer.com

页面耗时0.0317秒, 内存占用1.06 MB, Cache:redis,访问数据库18次