某市拟建一固体废物安全处置中心,其主要的建设内容包括:安全填埋场、物化处理车间、稳定/固化处理车间、公用工程及生活办公设施等。该地区主导风向为西南风,降雨...

作者: tihaiku 人气: - 评论: 0
问题

某市拟建一固体废物安全处置中心,其主要的建设内容包括:安全填埋场、物化处理车间、稳定/固化处理车间、公用工程及生活办公设施等。该地区主导风向为西南风,降雨充沛。

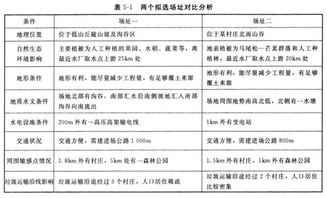
拟选场址一:位于低山丘陵山坡及沟谷区,某村东北侧(直线距离1. 8km),主要植被为人工种植的果园、水稻、蔬菜等,交通方便,需建进场公路1 000m,垃圾运输沿途经过3个村庄,人口居住稀疏。选址区场地外东北侧为地势最高点,场地北部有一条东西走向沟谷,在沟谷西部有一个人工土石坝,沟谷汇水在此形成一个人工鱼塘。场地外南侧池塘为最低点,场地南部汇水沿南侧坡地汇入南部沟谷向南流出。选址区南侧5km处有一处森林公园,位于最近水厂取水点上游25km处。选址区西边界(200m)外有一高压高架输电线穿过。

拟选场址二:位于某村庄北面山谷(距离该村1. 5km),地表植被主要为马尾松一芒萁群落和人工种植林,交通方便,需建进场公路800m,垃圾运输沿途经过2个村庄,人口居住比较密集。选址区临近森林公园(约1km),场地周围地势南高北低,北侧有一水塘(非饮用水)。选址区位于最近水厂取水点上游20km处,距最近变电站1km。

问题:

1.分析评价新建公用工程在厂内布局的环境合理性。

2.指出本项目大气和水环境现状调查中应考虑的特征污染因子。

3.识别本项目贮存设施中重大危险源和环境风险评价重点保护目标(苯、苯乙烯、液氨贮存设施临界量分别为50t、100t、100t)。

4.确定排污口上游河段水质现状监测断面位置。

5.根据当地环保行政主管部门对C河的管理要求,分析本项目的环境可行性(选择COD作指标给出定量结果,计算新增污水量时不计损耗)。

选项

1.两个场址对比分析见表5-1。

与场址二相比,场址一优点:破坏人工种植的果园、蔬菜,对生态破坏相对较小;离最近水厂取水点相对较远,对水环境影响相对小;电力设施距离比较近,距离村庄和森林公园等敏感点比较远'对周围敏感点噪声和景观等影响小。缺点:其建进场公路要长200m;村庄数目多,人口居住比较稀疏。综合上述两个场址的优缺点,选择场址一对周围环境的影响相对较小,更适合建设固体废物安全处置中心。

2.该项目环境影响评价的重点是垃圾处理工艺的可行性、垃圾场选址的合理性以及垃圾填埋场运行期间垃圾渗滤液对地表水和地下水环境的影响。

3.(1)地理位置:建设项目所处的经纬度,行政区位置和交通位置,并附地理位置图。

(2)地质环境:根据现有资料详细叙述该地区的地质构造、断裂、坍塌、地面沉陷等不良地质构造,若没有现成的地质资料,应根据评价要求作一定的现场调查。

(3)地形地貌:建设项目所在地区海拔高度、地形特征、相对高差的起伏状况,周围的地貌类型。

(4)地表水环境:地表水水系分布、水文特征,地表水资源分布及利用情况,主要取水口分布,地表水水质现状及污染来源等。

(5)地下水环境。

(6)气象与气候。根据现有大气环境资料,简单说明项目周围地区大气环境中主要的污染物、污染来源、大气环境容量等。

(7)土壤与水土流失:土壤类型及其分布、成土母质、土壤层厚度等。

(8)生态调查:植被情况(如类型、主要组成、覆盖度和生长情况等),有无国家重点保护的或稀有的野生动物、植物。

(9)声环境:确定声环境现状调查的范围、监测布点与现有污染源调查工作。

(10)社会经济:包括社会经济、人口、工业与能源、农业与土地利用、交通运输等。

(11)人文遗迹、自然遗迹与珍贵景观:主要是与项目临近的森林公园情况,并调查选址区是否有其他需要重点保护的景观。

4.(1)地表水环境影响主要评价因子:pH、COD、BOD、SS、石油类、氨氮、总磷、挥发酚、总汞、总氰化物,还有其他重金属如Cu、 Cd、Zn、As等。

(2)地下水环境影响主要评价因子:pH、总汞、总氰化物、Cr、Cu、Zn、 Cd、As。

5.固体废物安全处置中心还缺少污水处理设施。

6.(1)项目环境影响预测内容:①水环境:包括地表水和地下水,主要预测填埋场垃圾渗滤液、预处理车间产生的废水以及生活区污水对水环境的影响,分析垃圾渗滤液的环境影响时,还应考虑非正常情况下如防渗层破裂对地下水污染的分析;②大气环境:施工扬尘、填埋机械和运输车辆尾气、填埋场废气对填埋场周围环境和沿线环境空气的影响;③噪声:施工机械、作业机械和运输车辆噪声对周围环境的影响;④水土流失:项目选址区位于低山丘陵区,建设期对植被破坏会造成一定程度的水土流失,一定要采取防护措施;⑤生态环境和景观影响:建设填埋场会在一定程度上破坏植被,占用土地引起水土流失,弃土堆放等给选址区及其周围生态环境和景观产生一定的影响。

(2)项目环境影响预测时段:建设期、运行期和服务期满后(封场后)3个时段。

答案
解析

相关内容:固体,废物,中心,其主,建设,内容包括,填埋场,车间,固化,公用,工程,生活,办公,设施,地区,主导,风向,西南风,降雨

猜你喜欢

发表评论
更多 网友评论0 条评论)
暂无评论

访问排行

Copyright © 2012-2014 恰考网 Inc. 保留所有权利。 Powered by tikuer.com

页面耗时0.0342秒, 内存占用1.05 MB, Cache:redis,访问数据库19次