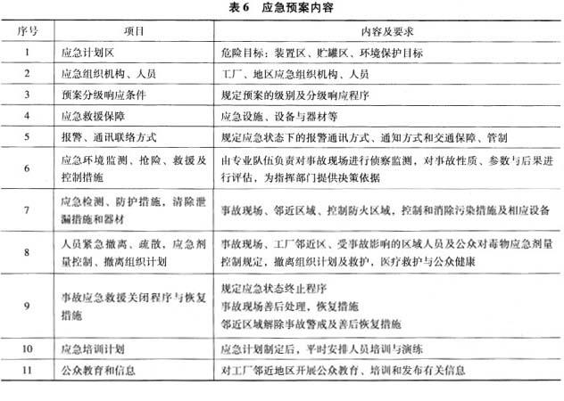
根据《建设项目环境风险评价技术导则》,应急预案的主要内容不包括()。A:环境保护目标 B:分级响应程序 C:厂区总平面布置要求 D:对公众发布有关信息

作者: tihaiku 人气: - 评论: 0
问题 根据《建设项目环境风险评价技术导则》,应急预案的主要内容不包括()。
选项 A:环境保护目标 B:分级响应程序 C:厂区总平面布置要求 D:对公众发布有关信息
答案 C
解析 根据《建设项目环境风险评价技术导则》,应急预案的主要内容见表6。

相关内容:根据,建设项目环境风险评价技术导则,应急,预案,内容,环境保护,目标,程序,厂区,平面,要求,公众,有关,信息

猜你喜欢

发表评论
更多 网友评论0 条评论)
暂无评论

访问排行

Copyright © 2012-2014 恰考网 Inc. 保留所有权利。 Powered by tikuer.com

页面耗时0.0276秒, 内存占用1.05 MB, Cache:redis,访问数据库19次