防止污染物进入地下水含水层的主要措施有()。A:防止土壤污染 B:工矿企业的合理布局 C:严禁用渗井排放污水 D:合理选择废物堆放场所 E:固体废...

作者: tihaiku 人气: - 评论: 0
问题 防止污染物进入地下水含水层的主要措施有()。
选项 A:防止土壤污染 B:工矿企业的合理布局 C:严禁用渗井排放污水 D:合理选择废物堆放场所 E:固体废物堆放场底应做防渗处理
答案 ABCDE
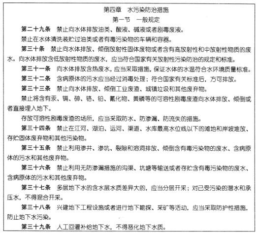
解析 这个考点在参考教材中没有相关内容,在《建设项目地下水环境影响评价规范》(DZ0225-2004)也没有相关内容,《环境影响评价技术导则—地下水环境》中也没有具体详细的措施,只是给了一些宏观的原则和要求,下列内容来自相关文章:为防止污染物渗入地下水,一方面要防止土壤污染,另一方面要想法阻断污染物与地下水的联系。这包括工矿企业的合理布局,尽量避免在关键地点上游排污;完善排水系统,严禁用渗井排放污水;合理选择废物堆放场所;污水池及固体废物堆放场底应作防渗处理;并应注意地质条件的选择,建立卫生防护带等。《中华人民共和国水污染防治法》(2008年2月28日修订)对水污染防治措施有详细的规定。

相关内容:污染物,地下水,含水层,措施,土壤,污染,布局,排放,污水,废物,堆放,场所,固体

猜你喜欢

发表评论
更多 网友评论0 条评论)
暂无评论

访问排行

Copyright © 2012-2014 恰考网 Inc. 保留所有权利。 Powered by tikuer.com

页面耗时0.0443秒, 内存占用1.04 MB, Cache:redis,访问数据库20次