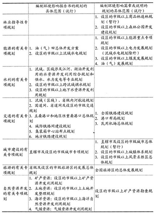
下列专项规划应在草案上报审批前提出环境影响报告书的是()。A:设区的市级以上流域水电规划 B:设区的市级以上跨流域调水规划 C:设区的市级以上煤炭发展...

作者: tihaiku 人气: - 评论: 0
问题 下列专项规划应在草案上报审批前提出环境影响报告书的是()。
选项 A:设区的市级以上流域水电规划 B:设区的市级以上跨流域调水规划 C:设区的市级以上煤炭发展规划 D:设区的市级以上地下水资源开发利用规划
答案 ABD
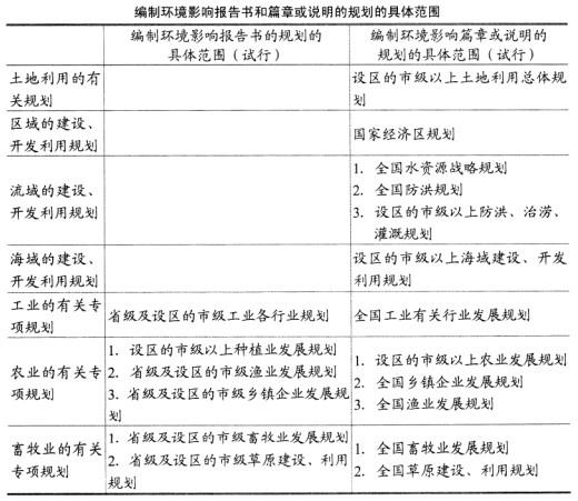
解析 编制报告书和篇章或者说明的具体范围见下表。请各位考生注意总结一下容易混淆的一些规划,单独挑出来重点记忆,这几年每年都有考题。

相关内容:规划,草案,审批,环境,影响,报告书,流域,水电,调水,煤炭,发展

猜你喜欢

发表评论
更多 网友评论0 条评论)
暂无评论

访问排行

Copyright © 2012-2014 恰考网 Inc. 保留所有权利。 Powered by tikuer.com

页面耗时0.0296秒, 内存占用1.04 MB, Cache:redis,访问数据库16次