某水电站建设项目为规划径流式7梯级开发电站中的第三级。该河流有国家级保护鱼类,其中有鲑科鱼类两种;河流两岸森林较为茂密,有国家二级保护植物和二级保护鸟类。...

作者: rantiku 人气: - 评论: 0
问题 某水电站建设项目为规划径流式7梯级开发电站中的第三级。该河流有国家级保护鱼类,其中有鲑科鱼类两种;河流两岸森林较为茂密,有国家二级保护植物和二级保护鸟类。工程土石方量1000万m,需移民3000人,拟建设为引水式电站,大坝高130m,长3000m,坝址下游有农田10万亩,工厂3处。施工高峰时约4000人。 【问题】 1.生态环境现状应调查哪些内容 应采取哪些调查方法 2.大坝建设对半洄游性鱼类、洄游性鱼类有何影响 应采取什么措施 3.大坝建设对下游河道、农灌及工业用水有何影响 4.移民安置影响评价应评价哪些内容 5.对评价区国家保护植物种采取什么保护措施
选项
答案
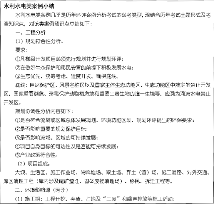
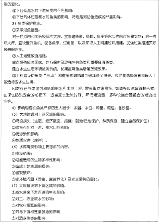
解析 1.生态环境现状应调查哪些内容?应采取哪些调查方法? 答:(1)重点调查内容。 ①森林调查:要阐明植被类型、组成、结构、特点,生物多样性等;评价生物损失量、物种影响、有无重点保护物种、有无重要功能要求。 ②陆生和水生动物:种群、分布、数量;评价生物损失、物种影响、有无重点保护物种。要阐明是否有鱼类三场(产卵场、索饵场、越冬场)、洄游通道分布。特别要明确区内是否有国家和地方保护、珍稀濒危特有鱼类的分布,如有需阐明其生态习性、繁殖特性等。 ③农业生态调查与评价:占地类型、面积,占用基本农田数量,农业土地生产力,农业土地质量; ④水体流失情况调查:侵蚀模数、程度、侵蚀量及损失,发展趋势及造成的生态问题,工程与水土流失的关系。 ⑤景观资源调查与评价:由于项目涉及自然保护区、风景名胜区等敏感区域,故要阐明敏感区域与工程的区位关系及自然保护区、风景名胜区内保护动植物数量、名录、生活习性、分布范围等。 (2)主要调查方法。主要有收集资料法(当地有关部门的各类规范性文件、技术资料、有关科研单位的研究成果、航拍资料)、现场踏勘法(实际观察与样方调查)、遥感及GPS技术应用、访问专家及当地群众等。 遥感技术应用需专业人员结合现场调查进行,主要是制作遥感图件,并解译出相关信息。 2.大坝建设对半洄游性鱼类、洄游性鱼类有何影响?应采取什么措施? 答:(1)影响。 ①大坝修建后,下游的半洄游性鱼类、洄游性鱼类无法洄游至上游,位于库区的产卵场将不复存在,河流梯级开发后其产卵场亦将全部消失,由此会影响半洄游性鱼类、洄游性鱼类的繁殖。 ②大坝修建后,一些适应于激流环境并且以摄食底栖生物为主的特有鱼类,因其适宜的生境已完全消失而在水库中绝迹。它们是无法通过水库上下交流的,因而大坝建设直接影响半洄游性鱼类、洄游性鱼类的生长。 (2)措施。 一种是采取工程措施,建鱼梯、鱼道,让洄游鱼类正常返回栖息和繁殖地;另一种是对洄游鱼类进行人工繁殖。同时,应设定水电站大坝的下泄基流量。 3.大坝建设对下游河道、农灌及工业用水有何影响? 答:(1)对下游工、农业取水的影响。如果取水口处于减水段,则会导致农灌、工业用水量的不足,可用水量减少甚至缺失,严重影响下游工、农业生产的发展。 (2)减水灌溉对农业生产产量的影响。冷水灌溉对生长期及产量有影响。 (3)对下游湿地的影响。减水的河道流量大大减少,下游湿地可能因此而消失。 (4)对洄游性鱼类造成严重的影响,导致洄游鱼类无法洄游到大坝上游,影响其索饵或繁殖。 (5)清水下泄改变河道原来的水文情势,对下游河岸产生冲蚀影响。 4.移民安置影响评价应评价哪些内容? 答:一般评价对移民生活、就业和经济状况的影响,移民安置区土地开发利用对环境的影响。包括: (1)对移民生产条件、生活质量的影响:应考虑搬迁初期、搬迁后期;预测移民环境容量和移民生产条件、生活质量及环境状况,并从生态保护角度分析移民环境容量的合理性。 (2)对水环境的影响:应预测生产和生活废污水量、主要污染物及对水质的影响。 (3)对生态环境的影响:移民后开发、工程建设和农田开垦,将进一步破坏生态系统。 (4)对社会环境的影响:移民从水电站库区迁移到异地,对当地的风俗、社会习惯产生影响。 (5)对人群健康的影响:移民搬迁把原来的流行传染疾病一并转移,对当地人群健康产生影响。 5.对评价区国家保护植物种采取什么保护措施? 答:(1)对施工人员进行野生植物保护的宣传教育。 (2)建立生态破坏惩罚制度,禁止野外用火。 (3)征求文物、林业等部门的意见,对名木采取工程防护、移栽、引种繁殖栽培、种质库保存及挂牌保存。 【考点分析】 1.生态环境现状应调查哪些内容?应采取哪些调查方法? 《环境影响评价案例分析》考试大纲中三、环境现状调查与评价(2)制定环境现状调查与监测方案。 2.大坝建设对半洄游性鱼类、洄游性鱼类有何影响? 应采取什么措施? 《环境影响评价案例分析》考试大纲中四、环境影响识别、预测与评价(4)确定环境要素评价专题的主要内容和六、环境保护措施分析(2)分析生态影响防护、恢复与补偿措施的技术经济可行性。 举一反三: 大坝建设对生态环境的影响是水利水电建设项目必须关注的重要问题,评价中必须对河流生态结构与功能有充分的调查和认识,大坝建设导致的淹没、阻隔、径流变化是对河流生态系统最大的干扰,评价中应根据《环境影响评价技术导则一生态影响》中提供的景观生态学评价方法,重点评价大坝建设对河流廊道的生态功能的影响,并要考虑河流的连续性的生态功能。 一般情况下,水利水电项目水生生态影响要分析水文情势变化造成的生境变化,对浮游植物、浮游动物、底栖生物、高等水生植物的影响,对国家和地方重点保护水生生物,以及珍稀濒危特有鱼类及渔业资源等的影响,对三场分布、洄游通道(包括虾、蟹)、重要经济鱼类及渔业资源等的影响。 3.大坝建设对下游河道、农灌及工业用水有何影响? 《环境影响评价案例分析》考试大纲中四、环境影响识别、预测与评价(4)确定环境要素评价专题的主要内容。 举一反三: 引水式电站环境对于河道生态影响比较大,主要是由于大坝建设会造成下游河道的减水。对于此类电站对河流生态系统的影响必须深入进行评价,特别是本案例项目属于梯级开发引水电站,一定程度上会使天然河流流量减少,乃至河道断流,最终导致生态功能完全丧失。 4.移民安置影响评价应评价哪些内容? 《环境影响评价案例分析》考试大纲中四、环境影响识别、预测与评价(4)确定环境要素评价专题的主要内容。 5.对评价区国家保护植物种采取什么保护措施? 《环境影响评价案例分析》考试大纲中六、环境保护措施分析(2)分析生态影响防护、恢复与补偿措施的技术经济可行性。 举一反三: 本题与本书九、水利水电类案例5坝后式水利枢纽工程第4题考点类似,请考生自行总结。类似考点近3年案例分析考试中多次出现,值得注意。

猜你喜欢

发表评论
更多 网友评论0 条评论)
暂无评论

访问排行

Copyright © 2012-2014 恰考网 Inc. 保留所有权利。 Powered by tikuer.com

页面耗时0.0664秒, 内存占用1.05 MB, Cache:redis,访问数据库18次